이코에코(Eco²) Agent #4: Event Relay & SSE

Chat Worker에서 발행한 이벤트가 클라이언트까지 도달하는 Event Relay 계층 설계
Agent #3에서 Taskiq 기반 비동기 큐잉을 다뤘습니다. 이번 포스팅에서는 Chat Worker가 발행한 이벤트가 클라이언트의 SSE 연결까지 전달되는 Event Relay 계층을 설계합니다.
문제: Chat Worker와 클라이언트 사이의 간극
Chat Worker Client
│ │
│ Redis Streams (XADD) │
│ chat:events:{job_id} │
▼ │
[???] ─────────────────────────────▶ SSE
어떻게 연결?
Chat Worker는 Redis Streams에 이벤트를 발행합니다. 하지만 클라이언트는 HTTP SSE로 연결됩니다.
이 간극을 메우는 것이 Event Relay 계층입니다.
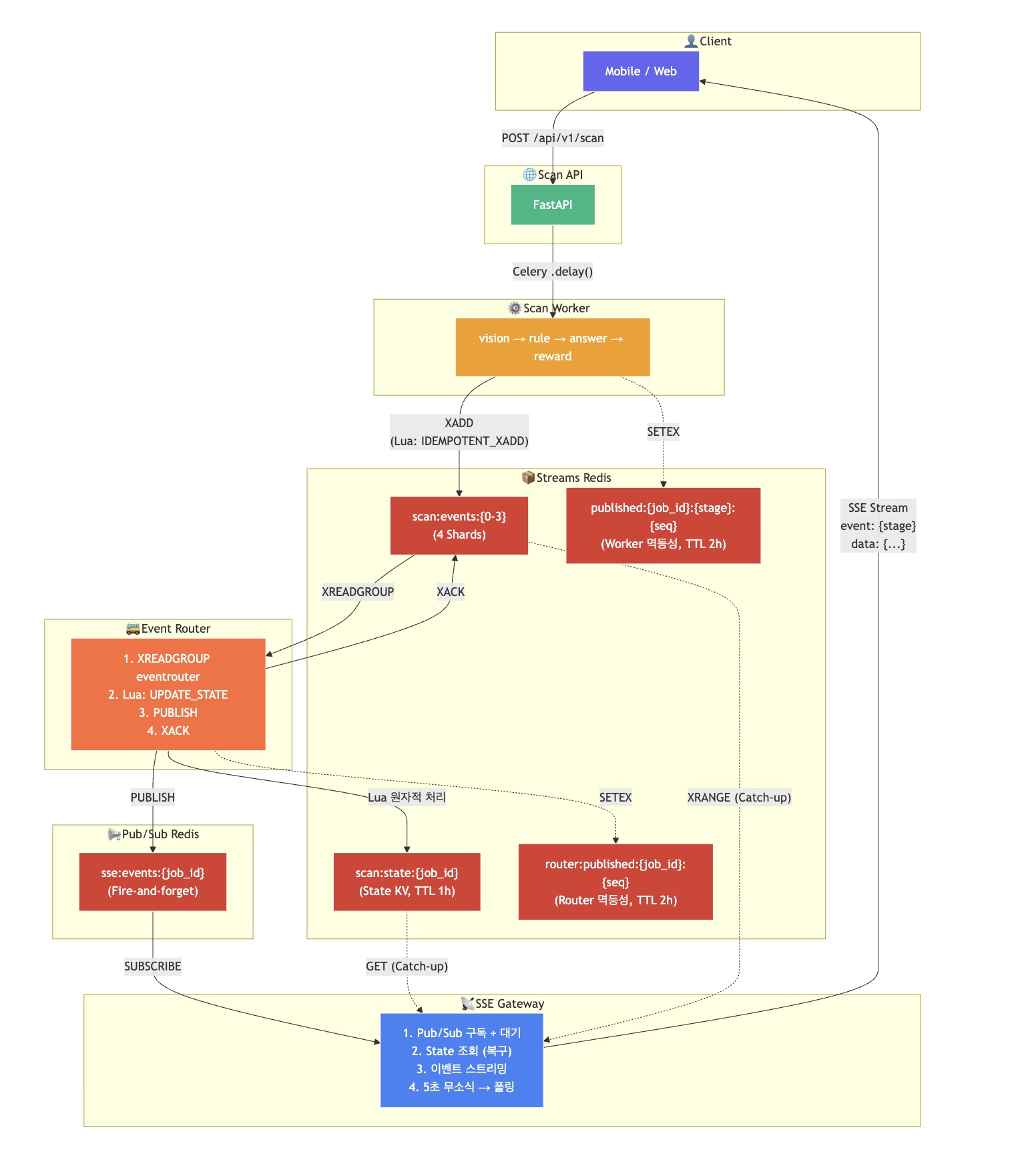
Scan의 Event Relay 패턴
Scan 서비스는 이미 이 문제를 해결했습니다:
┌─────────────────────────────────────────────────────────────┐
│ Scan Event Relay 아키텍처 │
├─────────────────────────────────────────────────────────────┤
│ │
│ [Scan Worker] │
│ │ │
│ │ XADD │
│ ▼ │
│ ┌─────────────────┐ │
│ │ Redis Streams │ scan:events:{shard} │
│ │ (내구성 저장소) │ - 샤딩으로 병렬 처리 │
│ │ │ - Consumer Group으로 분산 소비 │
│ └────────┬────────┘ │
│ │ │
│ │ XREADGROUP (Consumer Group) │
│ ▼ │
│ ┌─────────────────┐ │
│ │ Event Router │ - State KV 갱신 │
│ │ (릴레이 서비스) │ - 멱등성 보장 (Lua Script) │
│ │ │ - Pub/Sub 발행 │
│ └────────┬────────┘ │
│ │ │
│ │ PUBLISH │
│ ▼ │
│ ┌─────────────────┐ │
│ │ Redis Pub/Sub │ sse:events:{job_id} │
│ │ (실시간 전달) │ - 구독자에게 즉시 전달 │
│ │ │ - 저장 안함 (휘발성) │
│ └────────┬────────┘ │
│ │ │
│ │ SUBSCRIBE │
│ ▼ │
│ ┌─────────────────┐ │
│ │ Scan API │ SSE Gateway │
│ │ SSE Gateway │ - Pub/Sub 구독 │
│ │ │ - StreamingResponse │
│ └────────┬────────┘ │
│ │ │
│ │ HTTP SSE │
│ ▼ │
│ [Client] │
│ │
└─────────────────────────────────────────────────────────────┘
핵심 컴포넌트
| 컴포넌트 | 역할 | Redis 타입 |
|---|---|---|
| Redis Streams | 이벤트 영속 저장, 순서 보장 | XADD/XREAD |
| Event Router | Streams → Pub/Sub 릴레이 | Consumer |
| Redis Pub/Sub | 실시간 브로드캐스트 | PUBLISH/SUBSCRIBE |
| SSE Gateway | Pub/Sub → HTTP SSE | Subscriber |
왜 이렇게 복잡한가?
Streams만 쓰면 안 되나요?
문제: Streams는 Pull 모델
─────────────────────────────
XREAD BLOCK 5000 ... (5초 대기)
→ 메시지 없음
XREAD BLOCK 5000 ... (5초 대기)
→ 메시지 도착!
지연 발생 + 폴링 오버헤드
Pub/Sub만 쓰면 안 되나요?
문제: Pub/Sub는 휘발성
─────────────────────────────
Client A 구독 중
← 이벤트 1 수신 ✓
← 이벤트 2 수신 ✓
Client A 재연결...
← 이벤트 3 손실! ✗
네트워크 끊기면 이벤트 유실
해결: 둘의 장점 결합
Streams (내구성) + Pub/Sub (실시간) = Event Relay
- Streams: 이벤트 영속 저장 → 재시도, 복구 가능
- Pub/Sub: 실시간 푸시 → 지연 없음
- State KV: 현재 상태 저장 → 재연결 시 복구
Chat에 적용: event_router 확장
현재 문제
# apps/event_router/config.py (현재)
class Settings(BaseSettings):
stream_prefix: str = "scan:events" # ❌ scan만 처리
event_router는 scan:events만 구독합니다. Chat Worker의 chat:events는 무시됩니다.
해결: 멀티 스트림 지원
# apps/event_router/config.py (변경)
class Settings(BaseSettings):
# 단일 → 멀티 스트림
stream_prefixes: list[str] = ["scan:events", "chat:events"]
# Shard 설정 (도메인별 독립)
shard_counts: dict[str, int] = {
"scan:events": 4,
"chat:events": 2, # Chat은 상대적으로 적은 트래픽
}
Consumer 수정
# apps/event_router/core/consumer.py (변경)
class MultiStreamConsumer:
"""멀티 스트림 Consumer."""
def __init__(self, settings: Settings):
self._settings = settings
self._streams = self._build_stream_keys()
def _build_stream_keys(self) -> list[str]:
"""도메인별 샤드 키 생성."""
keys = []
for prefix in self._settings.stream_prefixes:
shard_count = self._settings.shard_counts.get(prefix, 4)
for i in range(shard_count):
keys.append(f"{prefix}:{i}")
return keys
# ["scan:events:0", ..., "scan:events:3",
# "chat:events:0", "chat:events:1"]
async def consume(self):
"""모든 스트림에서 이벤트 소비."""
while True:
events = await self._redis.xreadgroup(
groupname=self._settings.consumer_group,
consumername=self._settings.consumer_name,
streams={key: ">" for key in self._streams},
count=self._settings.xread_count,
block=self._settings.xread_block_ms,
)
for stream_key, messages in events:
for msg_id, data in messages:
await self._processor.process_event(data)
await self._redis.xack(
stream_key,
self._settings.consumer_group,
msg_id,
)
Chat API SSE Gateway
엔드포인트 구현
# apps/chat/presentation/http/controllers/sse.py
from fastapi import APIRouter
from fastapi.responses import StreamingResponse
from redis.asyncio import Redis
router = APIRouter()
@router.get("/chat/{job_id}/events")
async def chat_events(job_id: str):
"""채팅 진행 상황 SSE 스트리밍."""
return StreamingResponse(
event_generator(job_id),
media_type="text/event-stream",
headers={
"Cache-Control": "no-cache",
"Connection": "keep-alive",
"X-Accel-Buffering": "no", # nginx 버퍼링 비활성화
},
)
async def event_generator(job_id: str):
"""SSE 이벤트 생성기."""
redis = await get_pubsub_redis()
pubsub = redis.pubsub()
channel = f"sse:events:{job_id}"
await pubsub.subscribe(channel)
try:
# 1. 현재 상태 먼저 전송 (재연결 복구)
state = await get_current_state(job_id)
if state:
yield format_sse_event("state", state)
# 2. 실시간 이벤트 스트리밍
async for message in pubsub.listen():
if message["type"] == "message":
data = message["data"]
event = json.loads(data)
# 이벤트 타입별 처리
event_type = event.get("event_type", "stage")
if event_type == "token":
# 토큰 스트리밍 (LLM 응답)
yield format_sse_event("token", event)
elif event_type == "stage":
# 단계 진행 상황
yield format_sse_event("stage", event)
# 완료 시 종료
if event.get("stage") == "done":
yield format_sse_event("done", event)
break
finally:
await pubsub.unsubscribe(channel)
await pubsub.close()
def format_sse_event(event_type: str, data: dict) -> str:
"""SSE 포맷으로 변환."""
return f"event: {event_type}\ndata: {json.dumps(data)}\n\n"
State KV로 재연결 복구
async def get_current_state(job_id: str) -> dict | None:
"""현재 상태 조회 (재연결 시 복구용)."""
redis = await get_streams_redis()
state_key = f"chat:state:{job_id}"
state = await redis.get(state_key)
if state:
return json.loads(state)
return None
클라이언트가 재연결하면 State KV에서 현재 상태를 가져와 즉시 전송합니다.
이후 Pub/Sub로 실시간 이벤트를 수신합니다.
LangGraph Checkpointing
Scan vs Chat 체크포인팅 비교
Clean Architecture #14에서 Scan은 Stateless Reducer Pattern으로 체크포인팅을 직접 구현했습니다.
Chat은 Cache-Aside 패턴을 활용합니다.
| 항목 | Scan (직접 구현) | Chat (Cache-Aside) |
|---|---|---|
| 패턴 | Stateless Reducer + CheckpointingStepRunner | Cache-Aside Checkpointer |
| L1 캐시 | Redis SETEX 직접 호출 | Redis (TTL 24시간) |
| L2 저장소 | - | PostgreSQL (영구) |
| 복구 단위 | Step 단위 (Vision → Rule → Answer) | 노드 단위 (intent → rag → answer) |
| 세션 유지 | 단일 요청 (TTL 1시간) | 멀티턴 대화 (영구 저장) |
| Hot session | N/A | Redis ~1ms |
| Cold session | N/A | PostgreSQL ~5-10ms → 캐싱 |
Cache-Aside 패턴
┌─────────────────────────────────────────────────────────────┐
│ Cache-Aside Checkpointer │
├─────────────────────────────────────────────────────────────┤
│ │
│ 조회 (get) │
│ ───────── │
│ Client → Redis (L1, ~1ms) │
│ │ │
│ ├── Hit → Return (빠름) │
│ │ │
│ └── Miss → PostgreSQL (L2, ~5-10ms) │
│ │ │
│ └── Redis에 캐싱 (warm-up) │
│ │
│ 저장 (put) │
│ ───────── │
│ Client → PostgreSQL (영구) + Redis (캐시) │
│ Write-Through │
│ │
└─────────────────────────────────────────────────────────────┘
| 시나리오 | 응답 시간 | 설명 |
|---|---|---|
| Hot session (최근 대화) | ~1ms | Redis 캐시 히트 |
| Cold session (오래된 대화) | ~5-10ms | PostgreSQL 조회 → 캐싱 |
| 장기 보존 | 영구 | PostgreSQL에 저장 |
체크포인터 구현
# apps/chat_worker/infrastructure/langgraph/checkpointer.py
class CachedPostgresSaver:
"""Cache-Aside 패턴 Checkpointer.
L1: Redis (빠름, TTL 24시간)
L2: PostgreSQL (영구)
"""
def __init__(self, postgres_saver, redis, cache_ttl=86400):
self._postgres = postgres_saver
self._redis = redis
self._ttl = cache_ttl
async def aget_tuple(self, config):
thread_id = config["configurable"]["thread_id"]
cache_key = f"chat:checkpoint:cache:{thread_id}"
# L1: Redis 캐시 조회
cached = await self._redis.get(cache_key)
if cached:
logger.debug("checkpoint_cache_hit")
# L2: PostgreSQL 조회
result = await self._postgres.aget_tuple(config)
if result:
# Warm-up: Redis에 캐싱
await self._redis.setex(cache_key, self._ttl, ...)
return result
Factory 수정
# apps/chat_worker/infrastructure/langgraph/factory.py
from langgraph.checkpoint.base import BaseCheckpointSaver
def create_chat_graph(
llm: LLMPort,
retriever: RetrieverPort,
event_publisher: EventPublisherPort,
character_client: CharacterClientPort | None = None,
location_client: LocationClientPort | None = None,
checkpointer: BaseCheckpointSaver | None = None, # 🆕 추가
) -> CompiledGraph:
"""Chat 파이프라인 그래프 생성."""
graph = StateGraph(dict)
# ... 노드 추가 ...
# 체크포인터 연결 🆕
return graph.compile(checkpointer=checkpointer)
Command 수정: thread_id로 세션 연결
# apps/chat_worker/application/chat/commands/process_chat.py
class ProcessChatCommand:
async def execute(self, request: ProcessChatRequest):
# 🆕 세션 ID → thread_id로 체크포인트 연결
config = {
"configurable": {
"thread_id": request.session_id, # 멀티턴 대화 연결
}
}
initial_state = {
"job_id": request.job_id,
"session_id": request.session_id,
"message": request.message,
# ...
}
# 🆕 config 전달 → 이전 대화 컨텍스트 자동 로드
result = await self._pipeline.ainvoke(initial_state, config=config)
# 자동으로 체크포인트 저장됨
return result
PostgreSQL 스키마 (LangGraph 자동 생성)
-- LangGraph가 자동 생성하는 테이블
CREATE TABLE checkpoints (
thread_id TEXT NOT NULL,
checkpoint_id TEXT NOT NULL,
parent_id TEXT,
checkpoint JSONB NOT NULL,
metadata JSONB,
created_at TIMESTAMP DEFAULT NOW(),
PRIMARY KEY (thread_id, checkpoint_id)
);
CREATE INDEX idx_checkpoints_thread ON checkpoints(thread_id);
CREATE INDEX idx_checkpoints_created ON checkpoints(created_at);
Dependencies 수정
# apps/chat_worker/setup/dependencies.py
from chat_worker.infrastructure.langgraph.checkpointer import (
create_cached_postgres_checkpointer,
)
_checkpointer = None
async def get_checkpointer():
"""Cache-Aside 체크포인터 싱글톤.
L1: Redis (빠름, TTL 24시간) - Hot session
L2: PostgreSQL (영구) - Cold session, 장기 보존
"""
global _checkpointer
if _checkpointer is None:
settings = get_settings()
redis = await get_redis()
_checkpointer = await create_cached_postgres_checkpointer(
conn_string=settings.postgres_url,
redis=redis,
cache_ttl=86400, # 24시간
)
return _checkpointer
async def get_chat_graph(...):
# ...
checkpointer = await get_checkpointer() # 🆕
return create_chat_graph(
llm=llm,
retriever=retriever,
event_publisher=event_publisher,
character_client=character_client,
location_client=location_client,
checkpointer=checkpointer, # 🆕
)
Config 수정
# apps/chat_worker/setup/config.py
class Settings(BaseSettings):
# 기존 설정...
# 🆕 PostgreSQL (체크포인팅)
postgres_url: str = "postgresql://localhost:5432/eco2"
전체 플로우
┌─────────────────────────────────────────────────────────────┐
│ Chat Event Relay 전체 플로우 │
├─────────────────────────────────────────────────────────────┤
│ │
│ [Client] │
│ │ │
│ │ 1. POST /chat │
│ │ {session_id, message} │
│ ▼ │
│ ┌─────────────────┐ │
│ │ Chat API │ │
│ │ │──▶ 2. Taskiq 발행 (RabbitMQ) │
│ │ │ job_id 생성 │
│ └────────┬────────┘ │
│ │ │
│ │ Response: {job_id, stream_url} │
│ │ │
│ [Client] ◀────────────────────────────────────────────────│
│ │ │
│ │ 3. GET /chat/{job_id}/events (SSE) │
│ ▼ │
│ ┌─────────────────┐ │
│ │ Chat API │ │
│ │ SSE Gateway │◀─┐ │
│ └────────┬────────┘ │ │
│ │ │ 8. SUBSCRIBE │
│ │ │ sse:events:{job_id} │
│ │ │ │
│ [RabbitMQ] │ │
│ │ │ │
│ │ 4. Consume │ │
│ ▼ │ │
│ ┌─────────────────┐ │ │
│ │ Chat Worker │ │ │
│ │ │ │ │
│ │ ┌─────────────┐ │ │ │
│ │ │ LangGraph │ │ │ │
│ │ │ Pipeline │ │ │ │
│ │ └──────┬──────┘ │ │ │
│ │ │ │ │ │
│ │ 5. XADD│ │ │ │
│ │ chat:events │ │ │
│ └────────┬────────┘ │ │
│ │ │ │
│ ▼ │ │
│ ┌─────────────────┐ │ │
│ │ Redis Streams │ │ │
│ │ chat:events:* │ │ │
│ └────────┬────────┘ │ │
│ │ │ │
│ │ 6. XREADGROUP │
│ ▼ │ │
│ ┌─────────────────┐ │ │
│ │ Event Router │ │ │
│ │ (확장) │ │ │
│ │ │──┼──▶ 7. PUBLISH │
│ └─────────────────┘ │ sse:events:{job_id} │
│ │ │
│ │ │
│ ┌────────────────────┘ │
│ │ │
│ │ 9. SSE 이벤트 스트리밍 │
│ ▼ │
│ [Client] │
│ ├── event: stage │
│ │ data: {"stage": "intent", "message": "의도 분류 중"} │
│ │ │
│ ├── event: stage │
│ │ data: {"stage": "rag", "message": "규정 검색 중"} │
│ │ │
│ ├── event: token │
│ │ data: {"content": "페"} │
│ │ │
│ ├── event: token │
│ │ data: {"content": "트병은"} │
│ │ │
│ └── event: done │
│ data: {"stage": "done", "status": "completed"} │
│ │
└─────────────────────────────────────────────────────────────┘
Scan vs Chat 전체 비교
체크포인팅 패턴
| 항목 | Scan | Chat |
|---|---|---|
| 패턴 | Stateless Reducer (직접 구현) | Cache-Aside Checkpointer |
| L1 캐시 | Redis (TTL 1시간) | Redis (TTL 24시간) |
| L2 저장소 | - | PostgreSQL (영구) |
| 복구 단위 | Step 단위 | 노드 단위 |
| 세션 유지 | 단일 요청 | 멀티턴 대화 |
| Hot session | N/A | Redis ~1ms |
| Cold session | N/A | PostgreSQL ~5-10ms → 캐싱 |
| 비용 절감 | LLM 재호출 방지 | LLM 재호출 방지 + 히스토리 검색 |
Event Relay
| 항목 | Scan | Chat |
|---|---|---|
| Stream Prefix | scan:events |
chat:events |
| Shard 수 | 4 | 2 (상대적 저트래픽) |
| 이벤트 타입 | stage only |
stage + token |
| State KV 용도 | 진행 상황 복구 | 진행 상황 복구 |
| Checkpointing 용도 | 파이프라인 중단 복구 | 대화 히스토리 영구 저장 |
저장소 역할 분리
┌─────────────────────────────────────────────────────────────┐
│ Chat 저장소 아키텍처 (Cache-Aside) │
├─────────────────────────────────────────────────────────────┤
│ │
│ [L1 캐시 - Redis] │
│ ├── 체크포인트 캐시 (Cache-Aside) TTL: 24시간 🆕 │
│ ├── SSE 이벤트 (Streams) TTL: 2시간 │
│ ├── 진행 상태 (State KV) TTL: 1시간 │
│ └── 멱등성 마커 TTL: 2시간 │
│ │
│ [L2 영구 저장 - PostgreSQL] │
│ ├── 대화 히스토리 (checkpoints) 영구 저장 🆕 │
│ ├── 사용자 세션 메타데이터 영구 저장 │
│ └── 토큰 사용량 통계 영구 저장 │
│ │
└─────────────────────────────────────────────────────────────┘
구현 완료 ✅
Event Relay 계층
| 작업 | 파일 | 상태 |
|---|---|---|
| event_router 확장 | apps/event_router/config.py |
✅ stream_prefixes 멀티 스트림 |
| Consumer 수정 | apps/event_router/core/consumer.py |
✅ 멀티 스트림 구독 |
| Processor 수정 | apps/event_router/core/processor.py |
✅ 도메인별 state prefix |
| SSE Gateway | apps/chat/presentation/http/sse.py |
✅ Pub/Sub 구독, SSE 스트리밍 |
LangGraph Checkpointing (Cache-Aside)
| 작업 | 파일 | 상태 |
|---|---|---|
| CachedPostgresSaver | apps/chat_worker/infrastructure/langgraph/checkpointer.py |
✅ Cache-Aside 패턴 |
| Factory 수정 | apps/chat_worker/infrastructure/langgraph/factory.py |
✅ checkpointer 파라미터 |
| Command 수정 | apps/chat_worker/application/chat/commands/process_chat.py |
✅ thread_id config |
| Dependencies | apps/chat_worker/setup/dependencies.py |
✅ get_checkpointer() |
| Config | apps/chat_worker/setup/config.py |
✅ postgres_url |
구현 후 코드
# ✅ Cache-Aside 체크포인터
class CachedPostgresSaver:
async def aget_tuple(self, config):
# L1: Redis 캐시 조회 (~1ms)
# L2: PostgreSQL 조회 (~5-10ms) → 캐싱
...
# ✅ thread_id로 멀티턴 대화 연결
config = {"configurable": {"thread_id": request.session_id}}
result = await self._pipeline.ainvoke(initial_state, config=config)
결론
Chat 서비스의 Event Relay 계층은 기존 Scan 인프라를 확장하여 구현합니다:
Event Relay
- event_router 확장:
chat:events스트림 추가 구독 - 동일한 릴레이 패턴: Streams → Event Router → Pub/Sub → SSE Gateway
- 운영 통합: 새 서비스 없이 기존 컴포넌트 확장
Checkpointing: Scan vs Chat
| 서비스 | 패턴 | L1 캐시 | L2 저장소 | 이유 |
|---|---|---|---|---|
| Scan | Stateless Reducer | Redis (TTL 1시간) | - | 단일 요청, 파이프라인 복구 |
| Chat | Cache-Aside | Redis (TTL 24시간) | PostgreSQL | 멀티턴 대화, 장기 세션 |
Clean Architecture #14에서 Scan은 Stateless Reducer Pattern으로 체크포인팅을 직접 구현했습니다. Chat은 Cache-Aside 패턴으로 Hot/Cold session을 효율적으로 처리합니다.
핵심 차이
Scan: 단일 요청 파이프라인 → Redis (휘발성 OK)
Chat: 멀티턴 대화 세션 → Redis L1 + PostgreSQL L2 (Cache-Aside)
- Hot session: Redis ~1ms
- Cold session: PostgreSQL ~5-10ms → 캐싱