-
이코에코(Eco²) Eventual Consistency #0: ext-authz 로컬 캐싱 설계이코에코(Eco²)/Eventual Consistency 2025. 12. 29. 20:55

아이디어: Worker 로컬 캐시와 RabbitMQ Fanout 기반 동기화
관련 부하 테스트: ext-authz 부하 분석
개요
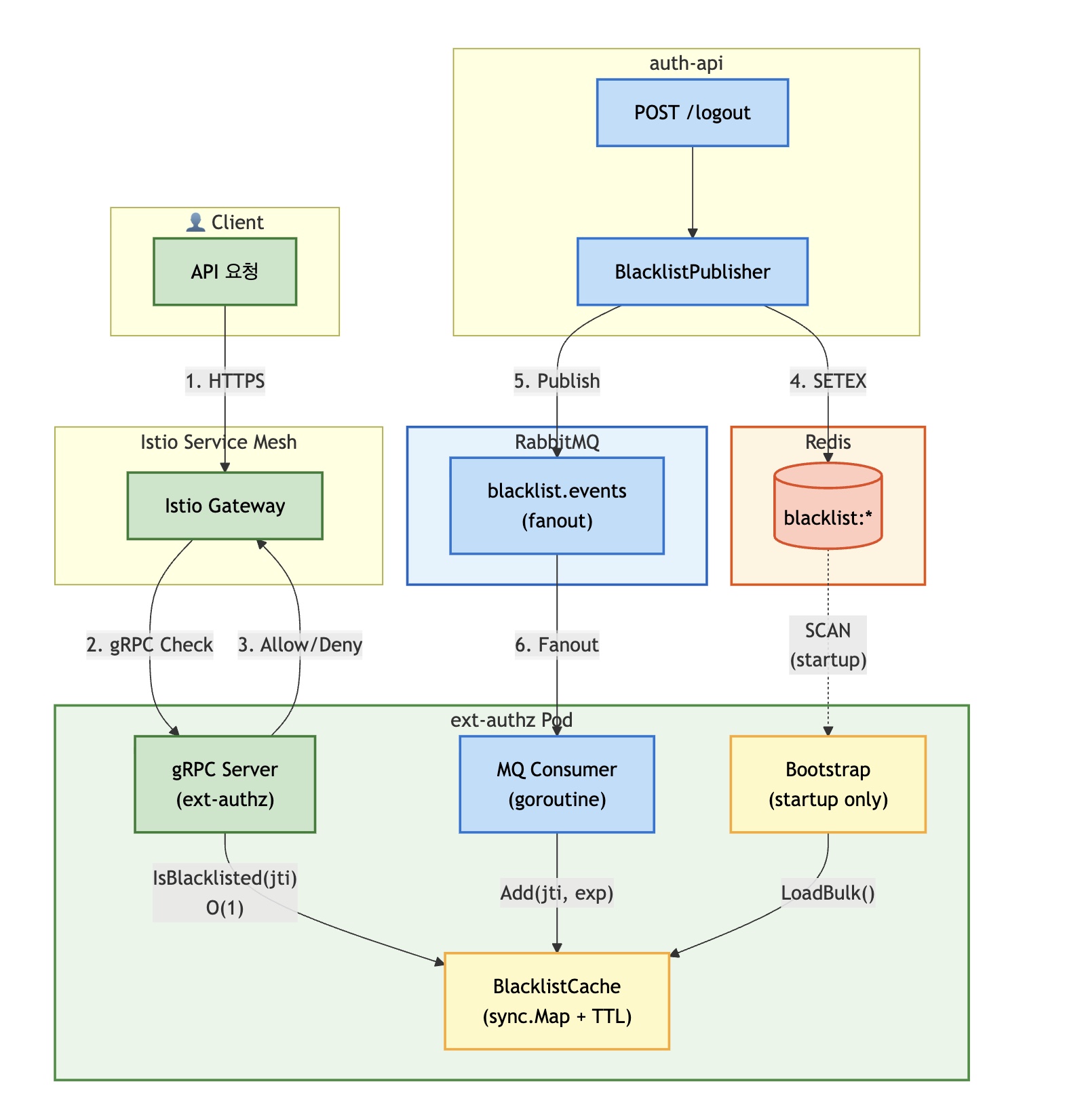
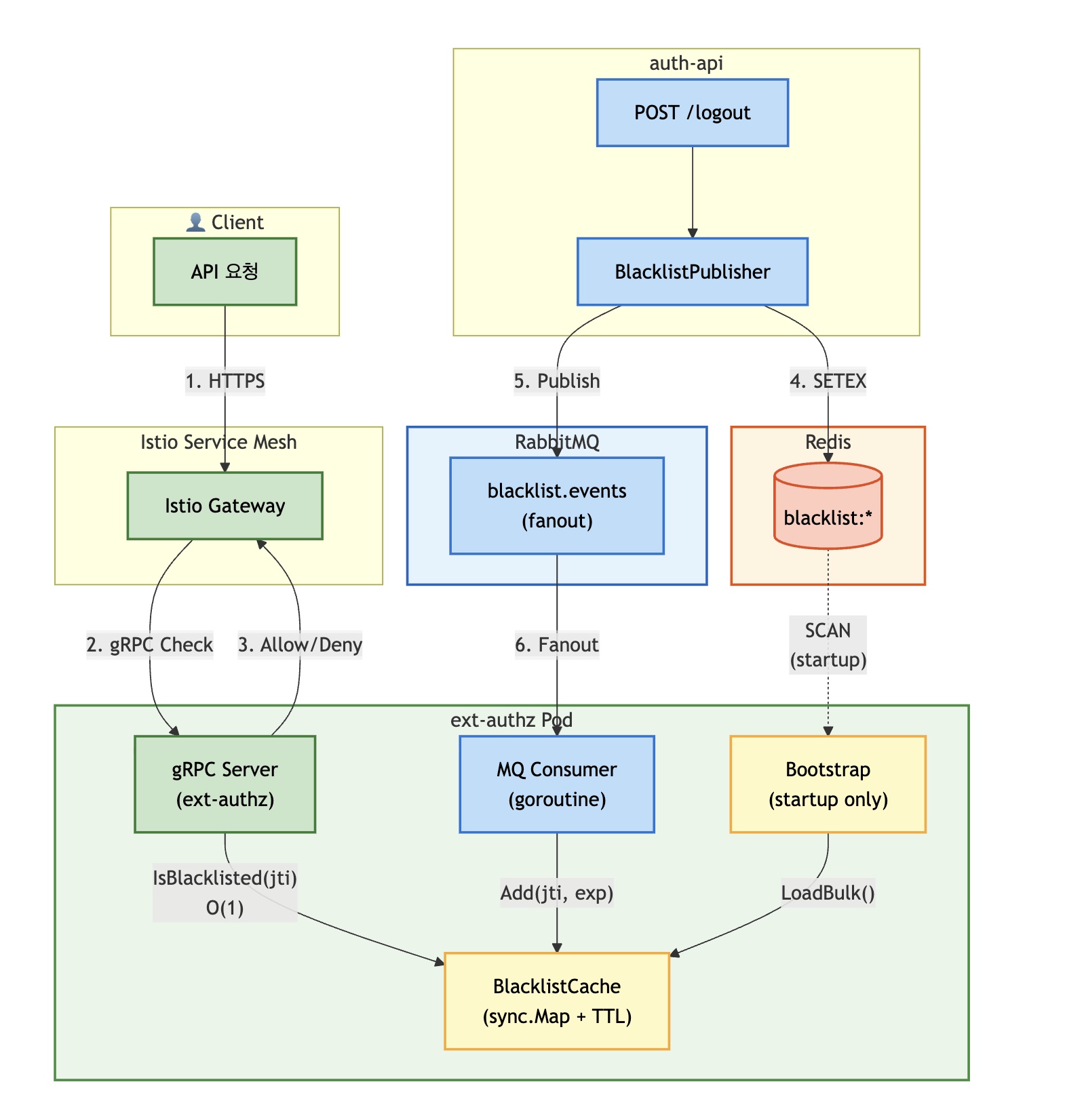
ext-authz의 JWT Blacklist 조회를 Redis 원격 호출에서 로컬 캐시 + MQ 브로드캐스트 방식으로 전환하여 인증 레이턴시와 Redis Single Queue 병목을 해소하는 것이 목표입니다.
1. 현재 아키텍처 분석
1.1 현재 흐름
┌──────────────────────────────────────────────────────────────────┐ │ 매 요청마다 Redis 호출 │ └──────────────────────────────────────────────────────────────────┘ Client → Istio Gateway → ext-authz → Redis (EXISTS blacklist:{jti}) │ └─ 결과에 따라 Allow/Deny1.2 현재 코드
func (s *Store) IsBlacklisted(ctx context.Context, jti string) (bool, error) { key := blacklistKey(jti) // "blacklist:{jti}" exists, err := s.client.Exists(ctx, key).Result() // ← 매 요청 Redis 호출 if err != nil { return false, fmt.Errorf(constants.ErrRedisOperation, err) } return exists > 0, nil }1.3 현재 서버 흐름
// Check 메서드 (line 274-298) if jti != "" { redisStart := time.Now() blacklisted, err := s.store.IsBlacklisted(ctx, jti) // ← 병목 지점 metrics.RedisLookupDuration.Observe(time.Since(redisStart).Seconds()) if err != nil { // Fail-closed: Redis 에러 시 요청 거부 return denyResponse(typev3.StatusCode_InternalServerError, ...) } if blacklisted { return denyResponse(typev3.StatusCode_Forbidden, ...) } }1.4 부하 테스트 결과 (from tistory/24)
평균 레이턴시 2.14ms Redis 왕복 포함 p95 레이턴시 5.89ms 높은 분산 p99 레이턴시 8.12ms 꼬리 지연 Redis 호출 100% 모든 요청에 Redis EXISTS Redis CPU 40%+ 병목 가능성 최대 RPS ~1,500 Redis 한계로 제약 핵심 병목: 매 요청 Redis 호출 → 네트워크 I/O + Redis 부하
2. 제안 아키텍처
2.1 목표 흐름
┌──────────────────────────────────────────────────────────────────┐ │ 로컬 캐시 조회 (Redis 호출 0) │ └──────────────────────────────────────────────────────────────────┘ Client → Istio Gateway → ext-authz → Local Cache (in-memory map) │ └─ O(1) lookup ┌──────────────────────────────────────────────────────────────────┐ │ MQ 기반 캐시 동기화 │ └──────────────────────────────────────────────────────────────────┘ auth-api (logout) │ └─→ RabbitMQ (blacklist.events fanout) │ ├─→ ext-authz Pod 1: cache.Add(jti, exp) ├─→ ext-authz Pod 2: cache.Add(jti, exp) └─→ ext-authz Pod N: cache.Add(jti, exp)2.2 컴포넌트 구성
┌─────────────────────────────────────────────────────────────────────────┐ │ ext-authz Pod │ ├─────────────────────────────────────────────────────────────────────────┤ │ │ │ ┌────────────────────┐ ┌────────────────────────────────────────┐ │ │ │ gRPC Server │ │ BlacklistCache (sync.Map + TTL) │ │ │ │ (Authorization) │────▶│ - IsBlacklisted(jti) → O(1) │ │ │ └────────────────────┘ │ - Add(jti, exp) │ │ │ │ - cleanup goroutine (만료 항목 정리) │ │ │ └────────────────────────────────────────┘ │ │ ▲ │ │ │ │ │ ┌────────────────────────────────────────┴─────────────────────────┐ │ │ │ MQ Consumer (goroutine) │ │ │ │ - RabbitMQ blacklist.events fanout 구독 │ │ │ │ - 이벤트 수신 시 cache.Add(jti, exp) │ │ │ └───────────────────────────────────────────────────────────────────┘ │ │ │ │ ┌───────────────────────────────────────────────────────────────────┐ │ │ │ Bootstrap (startup) │ │ │ │ - Redis SCAN blacklist:* → 전체 로드 │ │ │ │ - 일회성 (시작 시에만) │ │ │ └───────────────────────────────────────────────────────────────────┘ │ │ │ └─────────────────────────────────────────────────────────────────────────┘
3. 상세 설계
3.1 BlacklistCache 구조
// internal/cache/blacklist.go type BlacklistCache struct { items sync.Map // map[string]time.Time (jti → expireAt) mu sync.RWMutex // cleanup 동기화용 ttlCheck time.Duration // cleanup 주기 done chan struct{} // shutdown signal } // 초기화 func NewBlacklistCache(ttlCheckInterval time.Duration) *BlacklistCache { c := &BlacklistCache{ ttlCheck: ttlCheckInterval, done: make(chan struct{}), } go c.cleanupLoop() return c } // O(1) 조회 func (c *BlacklistCache) IsBlacklisted(jti string) bool { val, ok := c.items.Load(jti) if !ok { return false } expireAt := val.(time.Time) if time.Now().After(expireAt) { c.items.Delete(jti) // 만료된 항목 lazy 삭제 return false } return true } // 항목 추가 func (c *BlacklistCache) Add(jti string, expireAt time.Time) { c.items.Store(jti, expireAt) } // Bulk 로드 (bootstrap) func (c *BlacklistCache) LoadBulk(items map[string]time.Time) { for jti, exp := range items { c.items.Store(jti, exp) } } // 만료 항목 정리 (백그라운드) func (c *BlacklistCache) cleanupLoop() { ticker := time.NewTicker(c.ttlCheck) defer ticker.Stop() for { select { case <-ticker.C: now := time.Now() c.items.Range(func(key, value any) bool { if now.After(value.(time.Time)) { c.items.Delete(key) } return true }) case <-c.done: return } } }3.2 Bootstrap (시작 시 Redis 로드)
// internal/cache/bootstrap.go func BootstrapFromRedis(ctx context.Context, redis RedisClient) (map[string]time.Time, error) { items := make(map[string]time.Time) var cursor uint64 for { keys, nextCursor, err := redis.Scan(ctx, cursor, "blacklist:*", 1000).Result() if err != nil { return nil, fmt.Errorf("redis scan failed: %w", err) } for _, key := range keys { jti := strings.TrimPrefix(key, "blacklist:") // TTL 조회 → expireAt 계산 ttl, err := redis.TTL(ctx, key).Result() if err != nil || ttl <= 0 { continue // 만료됐거나 에러면 스킵 } items[jti] = time.Now().Add(ttl) } cursor = nextCursor if cursor == 0 { break } } return items, nil }3.3 MQ Consumer
// internal/mq/consumer.go type BlacklistConsumer struct { conn *amqp.Connection cache *cache.BlacklistCache done chan struct{} } func NewBlacklistConsumer(amqpURL string, cache *cache.BlacklistCache) (*BlacklistConsumer, error) { conn, err := amqp.Dial(amqpURL) if err != nil { return nil, err } return &BlacklistConsumer{conn: conn, cache: cache, done: make(chan struct{})}, nil } func (c *BlacklistConsumer) Start() error { ch, err := c.conn.Channel() if err != nil { return err } // Fanout exchange 사용 err = ch.ExchangeDeclare("blacklist.events", "fanout", true, false, false, false, nil) if err != nil { return err } // 익명 큐 (exclusive, auto-delete) q, err := ch.QueueDeclare("", false, true, true, false, nil) if err != nil { return err } err = ch.QueueBind(q.Name, "", "blacklist.events", false, nil) if err != nil { return err } msgs, err := ch.Consume(q.Name, "", true, true, false, false, nil) if err != nil { return err } go func() { for { select { case msg := <-msgs: c.handleMessage(msg.Body) case <-c.done: return } } }() return nil } func (c *BlacklistConsumer) handleMessage(body []byte) { var event struct { Type string `json:"type"` // "add" or "remove" JTI string `json:"jti"` ExpireAt time.Time `json:"expire_at"` // add 시에만 } if err := json.Unmarshal(body, &event); err != nil { return } switch event.Type { case "add": c.cache.Add(event.JTI, event.ExpireAt) case "remove": // 현재 사용하지 않음 (TTL로 자동 만료) } }3.4 auth-api Publisher
# domains/auth/services/blacklist.py from datetime import datetime from kombu import Connection, Exchange BLACKLIST_EXCHANGE = Exchange("blacklist.events", type="fanout", durable=True) class BlacklistEventPublisher: def __init__(self, broker_url: str): self.broker_url = broker_url async def publish_add(self, jti: str, expire_at: datetime) -> None: """Logout 시 호출: 블랙리스트 추가 이벤트 발행""" event = { "type": "add", "jti": jti, "expire_at": expire_at.isoformat(), } with Connection(self.broker_url) as conn: producer = conn.Producer() producer.publish( event, exchange=BLACKLIST_EXCHANGE, serializer="json", )# domains/auth/services/auth_service.py async def logout(self, jti: str, user_id: str) -> None: """로그아웃 처리""" # 1. Redis에 블랙리스트 추가 (기존 로직 유지) expire_at = await self._add_to_blacklist(jti) # 2. MQ 이벤트 발행 (새로 추가) await self.blacklist_publisher.publish_add(jti, expire_at)3.5 Server 통합
// internal/server/server.go type AuthorizationServer struct { verifier TokenVerifier blacklistCache *cache.BlacklistCache // 변경: Store → Cache logger *logging.Logger corsConfig *CORSConfig } func (s *AuthorizationServer) Check(ctx context.Context, req *authv3.CheckRequest) (*authv3.CheckResponse, error) { // ... (기존 JWT 검증 로직) // 3. Check Blacklist (변경됨) if jti != "" { start := time.Now() blacklisted := s.blacklistCache.IsBlacklisted(jti) // O(1) 메모리 조회 metrics.BlacklistLookupDuration.Observe(time.Since(start).Seconds()) if blacklisted { return denyResponse(typev3.StatusCode_Forbidden, constants.MsgBlacklisted, allowedOrigin), nil } } // ... (기존 Allow 로직) }
4. Consistency 모델
4.1 Eventual Consistency
┌─────────────────────────────────────────────────────────────────────────┐ │ Timeline │ ├─────────────────────────────────────────────────────────────────────────┤ │ │ │ T=0 logout 요청 (auth-api) │ │ T=1ms Redis SET blacklist:{jti} │ │ T=2ms MQ publish (blacklist.events) │ │ T=10-100ms ext-authz pods 수신 및 캐시 업데이트 │ │ │ │ ⚠️ Gap: T=2ms ~ T=100ms 동안 해당 토큰 유효 (Eventual Consistency) │ │ │ └─────────────────────────────────────────────────────────────────────────┘4.2 Gap 허용 근거
JWT Access Token TTL 15분 (개발 환경: 3일) 설정값 Refresh Token TTL 7일 설정값 MQ 전파 지연 10-100ms 일반적인 범위 네트워크 지연을 감안해서 100ms는 무시할 수 있는 수준.
보안 민감도가 극도로 높은 경우에만 추가 대책 필요.
4.3 (Optional) 강화 방안
극단적인 보안 요구사항이 있을 경우:
// Hybrid: 로컬 캐시 Miss 시 Redis Fallback func (s *AuthorizationServer) isBlacklisted(ctx context.Context, jti string) (bool, error) { // 1. Local Cache 조회 (99.99% 경우) if s.blacklistCache.IsBlacklisted(jti) { return true, nil } // 2. Redis Fallback (로그아웃 직후 edge case) // 성능 영향 최소화: 캐시 미스 시에만 Redis 호출 return s.redisStore.IsBlacklisted(ctx, jti) }Trade-off: 100% 정합성 vs 추가 Redis 호출 가능성(Redis Single Queue 부하)
5. 메모리 사용량 분석
5.1 예상 데이터 크기
JTI 크기 36 bytes (UUID) ExpireAt 8 bytes (time.Time) sync.Map 오버헤드 ~40 bytes/entry 항목당 총 ~84 bytes 5.2 시나리오별 메모리
1,000 ~84 KB 10,000 ~840 KB 100,000 ~8.4 MB 1,000,000 ~84 MB 결론: 100만 세션까지도 100MB 미만. ext-authz Pod 메모리 (128-256MB)로 충분.
6. 장애 시나리오
6.1 MQ 연결 끊김
func (c *BlacklistConsumer) Start() error { // 재연결 로직 for { select { case <-c.done: return nil default: if err := c.connect(); err != nil { log.Error("MQ connection failed, retrying...", "error", err) time.Sleep(5 * time.Second) continue } c.consume() // 연결 성공 시 소비 시작 } } }영향: MQ 다운 시 새 로그아웃 반영 안됨 → Redis Fallback으로 보완 가능
6.2 Pod 재시작
// main.go func main() { // 1. Bootstrap: Redis에서 전체 블랙리스트 로드 items, err := cache.BootstrapFromRedis(ctx, redisClient) if err != nil { log.Fatal("bootstrap failed", "error", err) } // 2. 캐시 초기화 blacklistCache := cache.NewBlacklistCache(1 * time.Minute) blacklistCache.LoadBulk(items) // 3. MQ Consumer 시작 (이후 증분 업데이트) consumer, _ := mq.NewBlacklistConsumer(amqpURL, blacklistCache) consumer.Start() // 4. gRPC Server 시작 // ... }영향: 재시작 시 Bootstrap으로 전체 로드 → 일관성 보장
7. 예상 성능 개선
7.1 AS-IS vs TO-BE
Redis 호출 100% 0% (Bootstrap 제외) 100% Blacklist 조회 레이턴시 1-5ms <0.01ms 100x+ Redis CPU 40%+ <5% 80%+ p95 레이턴시 5.89ms <1ms 5x+ 최대 RPS ~1,500 ~10,000+ 6x+ 7.2 Little's Law 적용
Before: - 평균 레이턴시: 2.14ms - Pod당 처리량: ~470 RPS (1/0.00214) - 3 Pods: ~1,400 RPS After: - 평균 레이턴시: ~0.5ms (Redis 호출 제거) - Pod당 처리량: ~2,000 RPS - 3 Pods: ~6,000 RPS
8. 구현 계획
8.1 Phase 1: 캐시 구현
-
internal/cache/blacklist.go- BlacklistCache 구현 -
internal/cache/bootstrap.go- Redis 초기 로드 - 단위 테스트
8.2 Phase 2: MQ Consumer
-
internal/mq/consumer.go- RabbitMQ Consumer -
workloads/rabbitmq/base/topology/exchanges.yaml- Exchange 정의 - 통합 테스트
8.3 Phase 3: auth-api Publisher
-
domains/auth/services/blacklist.py- 이벤트 발행 - logout 서비스 통합
8.4 Phase 4: 통합 및 배포
-
internal/server/server.go통합 - 환경변수 설정 (AMQP_URL)
- Deployment 업데이트
- 부하 테스트
9. 확장 가능 도메인
Rate Limiter 사용자별 요청 제한 카운터 ⭐⭐⭐⭐ Feature Flags 기능 On/Off 토글 ⭐⭐⭐⭐⭐ User Permissions 권한 캐싱 ⭐⭐⭐ API Key Validation API 키 블랙리스트 ⭐⭐⭐⭐⭐
10. 리스크 및 대응
MQ 장애 낮음 중간 Redis Fallback, MQ 재연결 Pod 재시작 시 캐시 손실 항상 낮음 Bootstrap 로직 메모리 부족 매우 낮음 높음 세션 수 모니터링, Pod 메모리 조정 Eventual Consistency Gap 항상 매우 낮음 72시간 대비 100ms는 무시 가능
References
'이코에코(Eco²) > Eventual Consistency' 카테고리의 다른 글
-