-
이코에코(Eco²) Agent #13: Multi-Intent 처리 고도화 - Policy 조합 주입과 Answer 캐싱이코에코(Eco²)/Agent 2026. 1. 15. 01:44

LangGraph 기반 Chat Agent의 Multi-Intent 처리를 고도화하여,
여러 의도가 포함된 질문에 대해 Policy를 조합 주입하고 비용 최적화를 위한 Answer 캐싱을 구현합니다.목차
1. 문제 정의
1.1 AS-IS: Multi-Intent는 감지만 하고 활용 안 됨
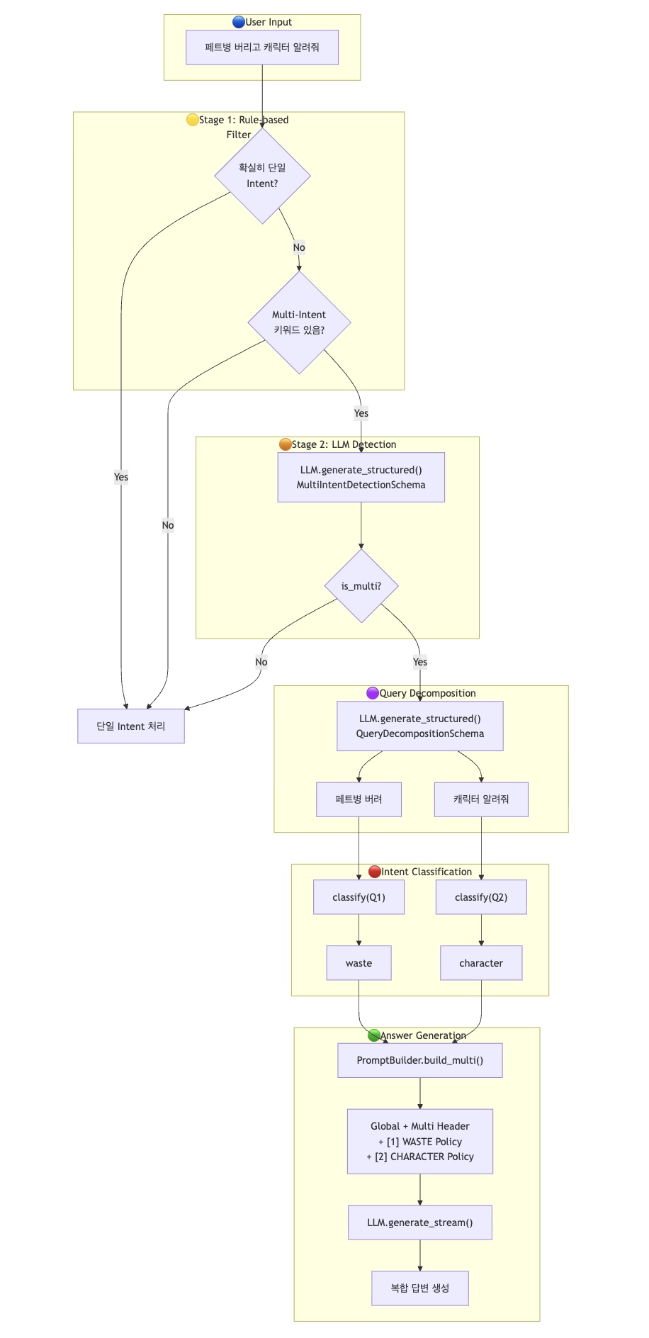
기존 시스템은 Multi-Intent를 감지는 하지만 첫 번째 Intent로만 라우팅했습니다.
┌─────────────────────────────────────────────────────────────┐ │ 기존: 첫 번째 Intent만 사용 │ ├─────────────────────────────────────────────────────────────┤ │ │ │ Input: "페트병 버리고 캐릭터 알려줘" │ │ │ │ MultiIntentClassifier.classify_multi() │ │ ↓ │ │ intents = [waste, character] │ │ decomposed_queries = ["페트병 버려", "캐릭터 알려줘"] │ │ ↓ │ │ intent_node: primary_intent = waste ← 첫 번째만 사용! │ │ ↓ │ │ route_by_intent() → "waste" │ │ ↓ │ │ waste_rag → answer │ │ │ │ ❌ character는 무시됨! │ │ │ └─────────────────────────────────────────────────────────────┘1.2 비용 인식 부재
모든 요청이 동일한 경로로 처리되어, 간단한 질문도 불필요한 LLM 호출 발생:
"안녕" (단순 인사) ──┬──→ 매번 LLM 호출 (비용 동일) "뭐해?" (일상 대화) ──┤ "복잡한 질문" ──┘
2. 해결 방향
2.1 개선 목표
구분 AS-IS TO-BE 효과 P2 첫 번째 Intent로만 라우팅 Policy 조합 주입 복합 질문 완전 응답 P3 모든 요청 LLM 호출 간단한 건 캐싱 비용/지연 최적화 2.2 아키텍처 변경
┌─────────────────────────────────────────────────────────────┐ │ TO-BE: Policy 조합 + 캐싱 │ ├─────────────────────────────────────────────────────────────┤ │ │ │ Input: "페트병 버리고 캐릭터 알려줘" │ │ │ │ intent_node │ │ ↓ │ │ intents = [waste, character] │ │ has_multi_intent = true │ │ additional_intents = ["character"] │ │ ↓ │ │ answer_node │ │ ↓ │ │ PromptBuilder.build_multi(["waste", "character"]) │ │ ↓ │ │ ┌──────────────────────────────────────────────────────┐ │ │ │ ## 다중 의도 처리 모드 │ │ │ │ ### [1] WASTE 관련 지침 │ │ │ │ (분리수거 Policy) │ │ │ │ --- │ │ │ │ ### [2] CHARACTER 관련 지침 │ │ │ │ (캐릭터 Policy) │ │ │ └──────────────────────────────────────────────────────┘ │ │ ↓ │ │ ✅ 두 주제 모두 포함된 답변 생성! │ │ │ └─────────────────────────────────────────────────────────────┘
3. P2: Multi-Intent Policy 조합 주입
3.1 PromptBuilder 확장
PromptBuilder에build_multi()메서드를 추가하여 여러 Intent의 Local 프롬프트를 조합합니다.# infrastructure/orchestration/prompts/loader.py class PromptBuilder: def build_multi(self, intents: list[str]) -> str: """Multi-Intent에 따른 조합 프롬프트 생성. 여러 Intent의 Local 프롬프트를 조합하여 하나의 시스템 프롬프트 생성. DialogUSR 패턴: 분해된 쿼리에 맞는 Policy를 조합 주입. """ if not intents: return self.build("general") if len(intents) == 1: return self.build(intents[0]) # 중복 제거하면서 순서 유지 seen: set[str] = set() unique_intents: list[IntentType] = [] for intent in intents: normalized = self._normalize_intent(intent) if normalized not in seen: seen.add(normalized) unique_intents.append(normalized) # Local 프롬프트 조합 local_parts = [] for i, intent in enumerate(unique_intents, 1): local_prompt = self._local.get(intent, self._local["general"]) local_parts.append(f"### [{i}] {intent.upper()} 관련 지침\n\n{local_prompt}") combined_local = "\n\n---\n\n".join(local_parts) # Multi-Intent 헤더 추가 multi_header = ( "## 다중 의도 처리 모드\n" "사용자의 질문에 여러 주제가 포함되어 있습니다. " "아래 각 지침을 참고하여 모든 주제에 대해 답변해주세요.\n" "각 주제별 답변을 자연스럽게 연결하여 하나의 응답으로 제공하세요." ) final_prompt = f"{self._global}\n\n---\n\n{multi_header}\n\n{combined_local}" return final_prompt3.2 Answer Node 수정
answer_node에서 Multi-Intent 여부를 확인하고 조합 프롬프트를 사용합니다.# infrastructure/orchestration/langgraph/nodes/answer_node.py async def answer_node(state: dict[str, Any]) -> dict[str, Any]: intent = state.get("intent", "general") # Primary Intent additional_intents = state.get("additional_intents", []) # Multi-Intent has_multi_intent = state.get("has_multi_intent", False) # P2: Multi-Intent인 경우 여러 Policy 조합 주입 if has_multi_intent and additional_intents: all_intents = [intent] + additional_intents system_prompt = prompt_builder.build_multi(all_intents) else: system_prompt = prompt_builder.build(intent) # LLM 호출...3.3 프롬프트 구조 시각화
┌──────────────────────────────────────────────────────────────────┐ │ GLOBAL PROMPT │ │ (이코 캐릭터 정의, 톤, 공통 규칙) │ ├──────────────────────────────────────────────────────────────────┤ │ ## 다중 의도 처리 모드 │ │ 사용자의 질문에 여러 주제가 포함되어 있습니다... │ ├──────────────────────────────────────────────────────────────────┤ │ ### [1] WASTE 관련 지침 │ │ - 분류된 품목의 배출 정보를 disposal_rules에서 찾아 답변 │ │ - 지역별 규정이 다를 수 있음을 안내 │ │ --- │ │ ### [2] CHARACTER 관련 지침 │ │ - 현재 캐릭터 성장 정보 안내 │ │ - 다음 레벨 달성 조건 안내 │ └──────────────────────────────────────────────────────────────────┘
4. P3: Answer 캐싱
4.1 캐시 전략
모든 답변을 캐싱하는 것은 비효율적입니다. 다음 조건을 충족하는 경우만 캐싱합니다:
조건 설명 이유 Intent general,greeting만동적 데이터 없음 Context 없음 RAG/Subagent 결과가 있으면 매번 다름 # 캐시 가능한 Intent CACHEABLE_INTENTS = frozenset({"general", "greeting"}) ANSWER_CACHE_TTL = 3600 # 1시간4.2 캐시 로직 흐름
┌─────────────────────────────────────────────────────────────┐ │ Answer Cache Flow │ ├─────────────────────────────────────────────────────────────┤ │ │ │ Input: "안녕" (intent=general, context=None) │ │ │ │ 1. _is_cacheable() 확인 │ │ ├── intent in CACHEABLE_INTENTS? ✅ │ │ └── context.has_context()? ❌ (없음) │ │ → 캐시 가능! │ │ │ │ 2. Cache 조회 │ │ ├── HIT → 캐시된 답변 반환 (LLM 호출 ❌) │ │ └── MISS → LLM 호출 → 캐시 저장 │ │ │ │ Input: "페트병 버려" (intent=waste) │ │ → _is_cacheable() = false │ │ → 캐시 안 함 (매번 RAG 결과 다름) │ │ │ └─────────────────────────────────────────────────────────────┘4.3 구현 코드
# infrastructure/orchestration/langgraph/nodes/answer_node.py def create_answer_node( llm: "LLMClientPort", event_publisher: "ProgressNotifierPort", cache: "CachePort | None" = None, # P3: Answer 캐싱용 ): def _generate_cache_key(message: str, intent: str) -> str: """Answer 캐시 키 생성.""" content = f"answer:{intent}:{message.strip().lower()}" return f"answer:{hashlib.sha256(content.encode()).hexdigest()[:16]}" def _is_cacheable(intent: str, context: AnswerContext) -> bool: """캐시 가능 여부 판단.""" if intent not in CACHEABLE_INTENTS: return False if context.has_context(): return False return True async def answer_node(state: dict[str, Any]) -> dict[str, Any]: # ... 컨텍스트 구성 ... # P3: Answer 캐시 확인 cache_key = _generate_cache_key(message, intent) is_cacheable = cache is not None and _is_cacheable(intent, context) if is_cacheable: cached_answer = await cache.get(cache_key) if cached_answer: logger.info("Answer cache hit") # 캐시된 답변 스트리밍 for char in cached_answer: await event_publisher.notify_token(task_id=job_id, content=char) return {**state, "answer": cached_answer, "cache_hit": True} # LLM 호출... answer = "".join(answer_parts) # P3: 캐시 저장 if is_cacheable and answer: await cache.set(cache_key, answer, ttl=ANSWER_CACHE_TTL) return {**state, "answer": answer}4.4 비용 최적화 효과
┌──────────────────────────────────────────────────────────────┐ │ 비용 최적화 시나리오 │ ├──────────────────────────────────────────────────────────────┤ │ │ │ 요청 1: "안녕" → Cache MISS → LLM 호출 → 캐시 저장 │ │ 요청 2: "안녕" → Cache HIT → LLM 호출 ❌ (비용 0) │ │ 요청 3: "안녕" → Cache HIT → LLM 호출 ❌ (비용 0) │ │ │ │ ┌─────────────────────────────────────────────────────┐ │ │ │ 일반 인사 요청 100건/일 가정 │ │ │ │ - 기존: 100 x $0.01 = $1.00 │ │ │ │ - 개선: 1 x $0.01 + 99 x $0 = $0.01 │ │ │ │ → 99% 비용 절감! │ │ │ └─────────────────────────────────────────────────────┘ │ │ │ └──────────────────────────────────────────────────────────────┘
5. 테스트 검증
5.1 Multi-Intent 테스트
class TestMultiIntentPromptBuilder: def test_build_multi_two_intents(self, builder): """두 Intent의 Policy가 모두 포함.""" prompt = builder.build_multi(["waste", "character"]) assert "다중 의도 처리 모드" in prompt assert "[1] WASTE" in prompt assert "[2] CHARACTER" in prompt def test_build_multi_duplicate_removal(self, builder): """중복 Intent는 제거.""" prompt = builder.build_multi(["waste", "waste", "character"]) assert prompt.count("[1] WASTE") == 1 assert "[2] CHARACTER" in prompt assert "[3]" not in prompt5.2 Answer 캐시 테스트
class TestAnswerCache: async def test_cache_hit_returns_cached(self, mock_llm, mock_cache): """캐시 히트 시 LLM 호출 없이 캐시된 답변 반환.""" mock_cache.preset(cache_key, "캐시된 답변!") result = await node(state) assert result["answer"] == "캐시된 답변!" assert result.get("cache_hit") is True assert mock_llm.call_count == 0 # LLM 호출 안 됨 async def test_non_cacheable_intent_not_cached(self, mock_llm, mock_cache): """캐시 불가능한 Intent는 캐시하지 않음.""" state = {"intent": "waste", ...} await node(state) assert mock_llm.call_count == 1 assert len(mock_cache.set_calls) == 0 # 캐시 저장 안 됨5.3 테스트 결과
$ pytest apps/chat_worker/tests/ -q 215 passed in 0.47s
6. 결론
6.1 구현 완료 항목
항목 상태 설명 P2: Multi-Intent Policy 조합 ✅ build_multi()메서드로 여러 Policy 조합P3: Answer 캐싱 ✅ 간단한 질문 캐싱으로 비용 최적화 테스트 보강 ✅ 35개 테스트 추가 6.2 개선 효과
┌─────────────────────────────────────────────────────────────┐ │ 개선 효과 요약 │ ├─────────────────────────────────────────────────────────────┤ │ │ │ Before: │ │ "페트병 버리고 캐릭터 알려줘" │ │ → "페트병은 일반 플라스틱으로..." (캐릭터 정보 누락) │ │ │ │ After: │ │ → "페트병은 일반 플라스틱으로 분리수거해요! │ │ 그리고 현재 이코는 레벨 5이고..." │ │ (두 주제 모두 포함!) │ │ │ ├─────────────────────────────────────────────────────────────┤ │ │ │ Before: │ │ "안녕" x 100회 → LLM 호출 100회 ($1.00) │ │ │ │ After: │ │ "안녕" x 100회 → LLM 호출 1회 + 캐시 99회 ($0.01) │ │ (99% 비용 절감!) │ │ │ └─────────────────────────────────────────────────────────────┘
References
- [arxiv:2304.11384] Multi-Intent In-Context Learning for Intent Classification
- [arxiv:2411.14252] Chain-of-Intent for Multi-Turn Dialogue
- Multi-Intent 고도화 ADR (Internal)
- Multi-Intent ICL 논문 정리
- Chain-of-Intent 논문 정리
'이코에코(Eco²) > Agent' 카테고리의 다른 글
이코에코(Eco²) Agent #14: Feedback Loop & Fallback Chain (0) 2026.01.15 ADR: Agentic Chat Worker Layer-First 리팩토링 (1) 2026.01.15 이코에코(Eco²) Agent #12: Intent Classification System (0) 2026.01.14 이코에코(Eco²) Agent #11: Web Search Subagent (0) 2026.01.14 이코에코(Eco²) Agent #10: Local Prompt Optimization (0) 2026.01.14