-
분산 트레이싱 트러블슈팅: NetworkPolicy, Zipkin, OpenTelemetry이코에코(Eco²) 제작 문서 및 리포트/Troubleshooting 2025. 12. 18. 11:48

개요
Jaeger UI에서 "No service dependencies found" 메시지가 표시되고, 서비스 간 호출 관계가 보이지 않는 문제를 해결한 과정입니다.
문제 증상
관찰된 현상
- 앱의 OTEL SDK 트레이스는 Jaeger에 정상 수집됨
- Istio Ingress Gateway 트레이스도 일부 수집됨
- 하지만 서비스 간 Dependencies가 표시되지 않음
- 각 서비스의 sidecar(Envoy)가 생성한 트레이스가 누락됨
Jaeger UI 스크린샷 (문제 상황)
Services: auth-api, character-api, chat-api, ... Dependencies: "No service dependencies found"진단 과정
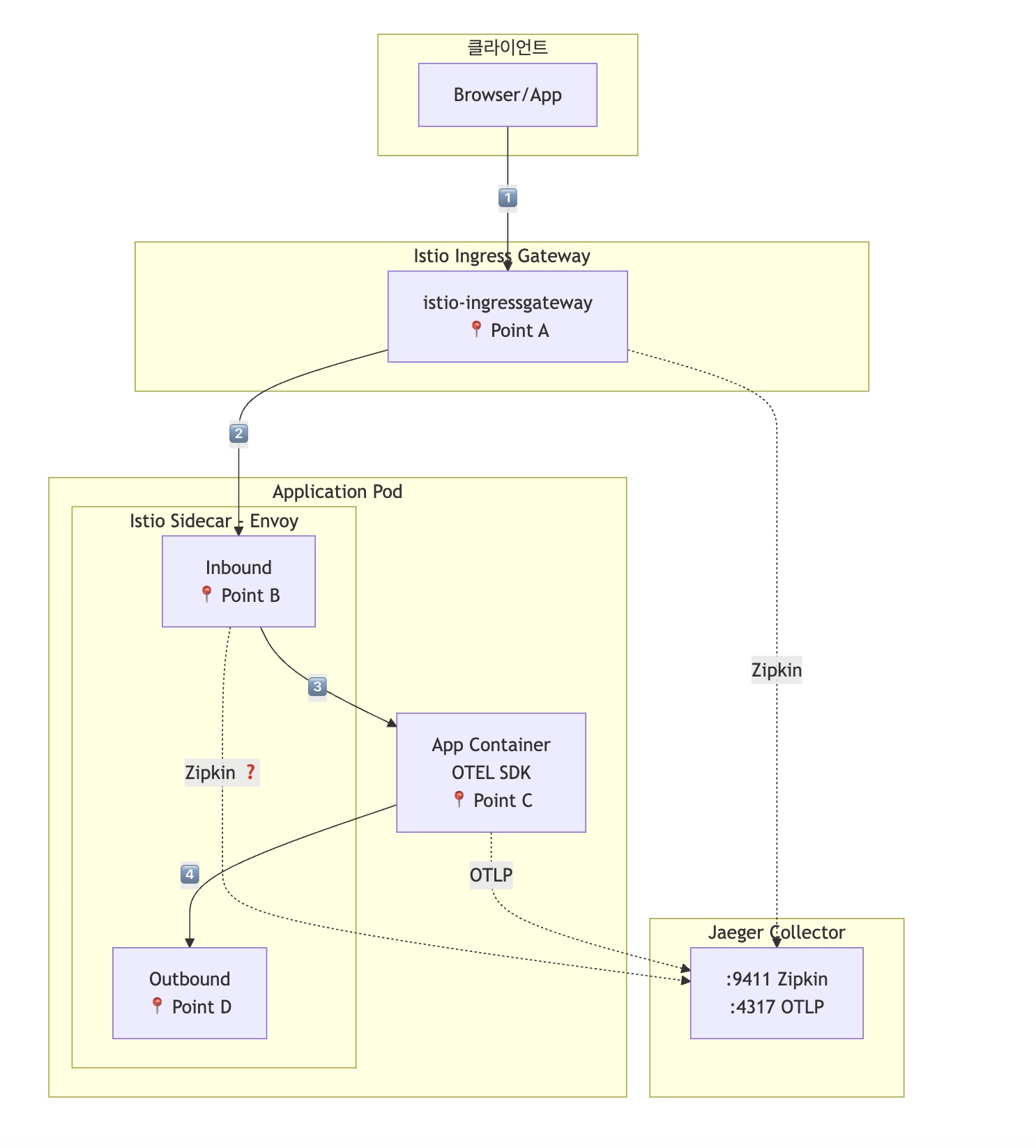
1단계: 트레이싱 아키텍처 이해

Istio Sidecar(Envoy)는 Zipkin 프로토콜(port 9411)을 사용하고, 앱의 OTEL SDK는 OTLP(port 4317)를 사용.
2단계: 각 지점별 데이터 확인
Point A: Ingress Gateway → Jaeger
# Ingress Gateway의 zipkin 클러스터 stats 확인 IG_POD=$(kubectl get pods -n istio-system -l app=istio-ingressgateway -o jsonpath="{.items[0].metadata.name}") kubectl exec -n istio-system $IG_POD -- pilot-agent request GET clusters | grep "9411.*rq_total"결과:
outbound|9411||jaeger-collector-clusterip...::rq_total::61✅ 정상 전송
Point B: App Sidecar → Jaeger
# auth-api sidecar의 zipkin 클러스터 stats 확인 AUTH_POD=$(kubectl get pods -n auth -l app=auth-api -o jsonpath="{.items[0].metadata.name}") kubectl exec -n auth $AUTH_POD -c istio-proxy -- pilot-agent request GET clusters | grep "9411.*rq_total"결과:
outbound|9411||jaeger-collector-clusterip...::rq_total::0❌ 전송 없음!
Point C: App OTEL SDK → Jaeger
# OTLP 클러스터 stats 확인 kubectl exec -n auth $AUTH_POD -c istio-proxy -- pilot-agent request GET clusters | grep "4317.*rq_total"결과:
outbound|4317||jaeger-collector-clusterip...::rq_total::109✅ 정상 전송
3단계: 병목 지점 식별

병목 지점: App Pod의 Sidecar → Jaeger Collector (port 9411)4단계: NetworkPolicy 확인
kubectl get networkpolicy allow-jaeger-egress -n auth -o yaml# 발견된 설정 spec: egress: - to: - namespaceSelector: matchLabels: kubernetes.io/metadata.name: istio-system podSelector: matchLabels: app.kubernetes.io/name: jaeger ports: - port: 4317 # OTLP gRPC ✅ - port: 4318 # OTLP HTTP ✅ # port: 9411 ❌ 누락!근본 원인

원인: NetworkPolicy에서 Istio Sidecar(Envoy)가 사용하는 Zipkin 포트(9411)가 허용되지 않음프로토콜별 포트 정리
OTLP gRPC 4317 App OTEL SDK ✅ 허용됨 OTLP HTTP 4318 App OTEL SDK ✅ 허용됨 Zipkin 9411 Istio Sidecar ❌ 누락 해결 방법
수정 파일
workloads/network-policies/base/allow-jaeger-egress.yaml변경 내용
# Before (문제) spec: egress: - ports: - port: 4317 protocol: TCP - port: 4318 protocol: TCP # After (해결) spec: egress: - ports: - port: 4317 protocol: TCP - port: 4318 protocol: TCP - port: 9411 # ✅ Zipkin 포트 추가 protocol: TCP적용 범위
모든 앱 네임스페이스에 동일하게 적용:
for ns in auth character chat scan my location image; do kubectl apply -f allow-jaeger-egress.yaml -n $ns done검증
수정 후 Sidecar Stats
# Before outbound|9411||jaeger-collector-clusterip...::rq_total::0 # After outbound|9411||jaeger-collector-clusterip...::rq_total::38Jaeger Dependencies 확인
flowchart LR IG[istio-ingressgateway<br/>istio-system] AUTH[auth-api.auth] CHAR[character-api.character] CHAT[chat-api.chat] SCAN[scan-api.scan] MY[my-api.my] LOC[location-api.location] IMG[image-api.image] IG --> AUTH IG --> CHAR IG --> CHAT IG --> SCAN IG --> MY IG --> LOC IG --> IMG style IG fill:#3498db style AUTH fill:#2ecc71 style CHAR fill:#2ecc71 style CHAT fill:#2ecc71 style SCAN fill:#2ecc71 style MY fill:#2ecc71 style LOC fill:#2ecc71 style IMG fill:#2ecc71최종 결과
auth ✅ 38회 ✅ auth-api.auth character ✅ 19회 ✅ character-api.character chat ✅ 33회 ✅ chat-api.chat scan ✅ 33회 ✅ scan-api.scan my ✅ 1회 ✅ my-api.my location ✅ 33회 ✅ location-api.location image ✅ 20회 ✅ image-api.image 교훈
1. Istio 트레이싱 프로토콜 이해
Istio의 Envoy sidecar는 기본적으로 Zipkin 프로토콜을 사용하여 트레이스를 전송합니다.
# Envoy tracing config provider: name: envoy.tracers.zipkin typed_config: collector_cluster: "outbound|9411||jaeger-collector..." collector_endpoint: "/api/v2/spans"2. 앱 OTEL SDK vs Istio Sidecar
App OTEL SDK OTLP 4317/4318 Deployment env Istio Sidecar Zipkin 9411 MeshConfig 두 경로가 모두 동작해야 완전한 분산 트레이싱이 가능합니다.
3. NetworkPolicy 설계 시 고려사항
분산 트레이싱을 위한 egress NetworkPolicy는 두 가지 경로를 모두 허용해야 합니다.
ports: - port: 4317 # App → Jaeger (OTLP gRPC) - port: 4318 # App → Jaeger (OTLP HTTP) - port: 9411 # Sidecar → Jaeger (Zipkin)4. 진단 방법
Envoy의 cluster stats를 확인하면 원인파악에 유용합니다.
# rq_total::0 이면 트래픽이 차단되고 있음 kubectl exec -n <namespace> <pod> -c istio-proxy -- \ pilot-agent request GET clusters | grep "jaeger.*rq_total"관련 커밋
2a27a2e6- fix(netpol): Zipkin 포트(9411) egress 허용 추가
소요 시간
작성일: 2025-12-18
해결 시간: 약 2시간참고 자료
'이코에코(Eco²) 제작 문서 및 리포트 > Troubleshooting' 카테고리의 다른 글
Message Queue 트러블슈팅: RabbitMQ 구축 (0) 2025.12.22 분산 트레이싱 트러블슈팅: OpenTelemetry 커버리지 확장 (0) 2025.12.19 분산 트레이싱 트러블슈팅: Log-Trace 연동 및 Kibana 검색 구조 (0) 2025.12.19 선언적 배포 트러블슈팅: eck-custom-resources operator 도입 실패 포스트모템 (0) 2025.12.18 EFK 트러블슈팅: Fluent Bit CRI Parser 오류 (0) 2025.12.18