-
Paperclip: 자율 AI 에이전트 오케스트레이션 플랫폼Harness/research 2026. 4. 1. 11:50
Date: 2026-04-01
GitHub(Source): https://github.com/paperclipai/paperclip
0. 개요
Paperclip은 자율 AI 에이전트들을 하나의 "회사"로 조직하고 운영하는 오픈소스 컨트롤 플레인입니다. 단일 인간 운영자(Board)가 20+ AI 에이전트를 조직도, 예산, 거버넌스, 목표 체계를 통해 감독합니다.
핵심 철학: *"If OpenClaw is an employee, Paperclip is the company."*
항목 내용 Repo paperclipai/paperclip License MIT 언어 TypeScript (Node.js 20+, pnpm monorepo) DB PostgreSQL 17 (Drizzle ORM) + Embedded PGlite UI React 19 + Vite 6 + Tailwind 4 어댑터 7종 (Claude, Codex, Cursor, Gemini, OpenCode, Pi, OpenClaw) 스키마 61 테이블 플러그인 SDK + 4 예제 (Linear, Slack 등 연동 가능) 이 프로젝트가 흥미로운 이유는 추상화 계층의 점프 때문입니다. 지금까지 에이전트 도구들은 "하나의 에이전트를 더 잘 동작시키는 것"에 집중했습니다 — LangChain은 워크플로우를, CrewAI는 역할 기반 협업을, Claude Code는 코딩 실행을 최적화합니다. Paperclip은 이 모든 것을 "직원"으로 간주하고, 그 위에 "회사"를 세우는 접근입니다. 개별 에이전트의 품질이 아무리 높아도, 20개가 동시에 서로 다른 방향으로 달리면 가치가 상쇄됩니다. Paperclip은 바로 이 조율 공백(Coordination Gap)을 타겟합니다.
1. 문제 정의: 에이전트에게 회사가 필요한가
AI 에이전트 하나를 실행하는 것은 쉽습니다. 20개 에이전트를 동시에 비즈니스 목표 방향으로 조율하는 것이 어렵습니다. 2026년 4월 현재, 프론티어 모델의 코딩 능력은 SWE-bench Verified 기준 70%를 넘었고, 단일 에이전트에 수십 시간짜리 태스크를 맡기는 것이 일상이 되었습니다. 그 결과, 동시 에이전트 수가 급증하면서 새로운 문제가 수면 위로 올라왔습니다:
문제 설명 Paperclip의 해법 조율 부재 에이전트 간 작업 중복, 충돌, 우선순위 불일치 조직도 + 계층적 목표 + atomic checkout 예산 폭주 토큰 비용 통제 없이 에이전트가 무한 실행 Agent-level budget hard-stop 감독 불가 무엇을 하고 있는지, 얼마를 쓰고 있는지 실시간 파악 불가 실시간 Dashboard + WebSocket 로그 거버넌스 공백 고영향 결정(채용, 전략 변경)에 인간 승인 부재 Approval gates (Board 승인) 이식성 부재 조직 구성을 다른 환경으로 복제·공유 불가 Company template export/import/fork 이 문제들의 공통 근원은 에이전트를 "도구"가 아니라 "조직 구성원"으로 다루는 프레임이 없었다는 것입니다.
Paperclip은 이 프레임을 최초로 소프트웨어로 구현합니다.
2. 아키텍처
2.1 시스템 레이어
Paperclip의 핵심 설계 결정은 Control Plane과 Execution Plane의 분리입니다. Kubernetes가 컨테이너를 직접 실행하지 않고 kubelet에게 위임하듯, Paperclip은 에이전트를 직접 실행하지 않고 어댑터를 통해 외부 런타임에 위임합니다. 이 분리가 BYOA(Bring Your Own Agent) 철학의 기술적 토대입니다.

이 구조에서 주목할 점은 화살표의 방향입니다. Paperclip → 에이전트 방향은 "하트비트 호출"이고, 에이전트 → Paperclip 방향은 "상태/비용 보고"입니다. 에이전트는 자기가 Paperclip에 의해 관리되고 있다는 사실을 몰라도 됩니다 — 어댑터가 이 간극을 메웁니다.
2.2 핵심 원칙
원칙 설명 왜 이렇게 했는가 Company-First 모든 엔티티가 company_id로 스코핑멀티 테넌시: 한 서버에서 여러 AI 회사를 격리 운영 BYOA 특정 런타임에 종속하지 않음 모델 가격/성능이 빠르게 변하므로 교체 비용을 0으로 Control ≠ Execution 오케스트레이션만 담당 에이전트 런타임 다양성 수용, 장애 격리 Atomic Execution DB 레벨 atomic checkout 20개 에이전트가 동시에 같은 태스크를 잡는 것을 방지 Immutable Audit 모든 mutation append-only 기록 에이전트 행동의 사후 추적·디버깅·컴플라이언스 2.3 모노레포 패키지 구조

왜 모노레포인가: 어댑터, 스키마, 공유 타입이 서버·UI·CLI 전체에 걸쳐 사용됩니다. pnpm workspace로 묶어 타입 안전성을 보장하면서도 패키지 간 경계를 명확히 유지합니다.
@paperclipai/shared의 타입 하나를 변경하면 서버와 UI가 동시에 타입 체크에 실패하므로, 스키마 드리프트를 빌드 타임에 잡아냅니다.
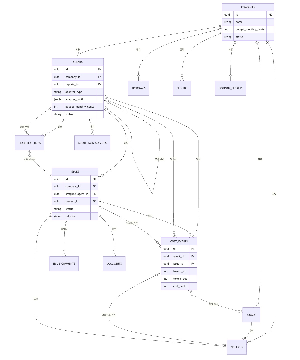
3. 데이터 모델 — 61 테이블의 설계 의도
Paperclip의 DB 스키마는 단순한 CRUD 테이블이 아니라 조직 운영의 개념 모델을 그대로 반영합니다. "회사에 직원이 있고, 직원이 태스크를 맡고, 태스크에 비용이 발생하고, 고영향 결정은 이사회 승인이 필요하다" — 이 문장이 곧 스키마입니다.
3.1 ER 다이어그램 (핵심 엔티티)

3.2 테이블 그룹별 역할
조직 구조 (5 테이블):
companies→agents→goals→projects→issues. 이 체인이 "왜 이 작업을 하는가"의 추적 경로입니다. 모든 태스크는 프로젝트에, 프로젝트는 목표에, 목표는 회사에 귀속됩니다.실행·추적 (5 테이블):
heartbeat_runs(실행 기록),cost_events(비용),activity_log(감사),execution_workspaces(격리 환경),agent_task_sessions(세션 영속). 에이전트가 "무엇을 했고, 얼마를 썼고, 어디서 실행됐는가"를 빠짐없이 기록합니다.거버넌스·보안 (4 테이블):
approvals(승인 게이트),company_secrets(시크릿 메타),company_secret_versions(암호화 버전),agent_api_keys(해시된 토큰). 에이전트에게 권한을 부여하되, 고영향 결정에는 반드시 인간이 개입하도록 강제합니다.플러그인 (3 테이블):
plugins,plugin_jobs,plugin_webhooks. 외부 시스템(Linear, Slack, GitHub) 연동의 런타임 상태를 관리합니다.3.3 상태 머신

에이전트와 태스크는 명시적 상태 머신으로 관리됩니다. "상태가 뭔지 모르겠다"는 상황이 구조적으로 불가능합니다:

3.4 Atomic Checkout
태스크 이중 배정 방지를 위한 DB 레벨 원자적 checkout입니다. 20개 에이전트가 동시에 같은 태스크를 잡으려 할 때, 정확히 1개만 성공하고 나머지는 409 Conflict를 받습니다:
POST /issues/:id/checkout { "agentId": "uuid", "expectedStatuses": ["todo", "backlog", "blocked"] }내부적으로는 PostgreSQL의
SELECT ... FOR UPDATE SKIP LOCKED패턴을 사용하여, 락 경합 없이 원자성을 보장합니다.
4. 어댑터 시스템 — BYOA의 구현
어댑터는 Paperclip과 외부 에이전트 런타임 사이의 번역 계층입니다. Kubernetes의 CRI(Container Runtime Interface)와 유사한 역할을 합니다 — containerd든 CRI-O든 상관없이 같은 인터페이스로 소통하듯, claude_local이든 gemini_local이든 같은 프로토콜로 호출됩니다.
4.1 지원 어댑터 (7종)
어댑터 타입 대상 모델 예시 claude_localProcess Claude Code CLI claude-opus-4-6, claude-sonnet-4-6 codex_localProcess Codex CLI codex-1 cursor_localProcess Cursor IDE cursor-agent gemini_localProcess Google Gemini CLI gemini-2.5-pro opencode_localProcess OpenCode CLI opencode-latest pi_localProcess Pi CLI pi-latest openclaw_gatewayHTTP/WS OpenClaw 게이트웨이 다중 모델 6개는 로컬 프로세스 기반(CLI 호출), 1개는 HTTP/WebSocket 기반(원격 게이트웨이)입니다. Process 어댑터는
child_process.spawn으로 CLI를 실행하고, stdout/stderr을 WebSocket으로 스트리밍합니다.4.2 하트비트 실행 흐름
하트비트(Heartbeat)는 Paperclip의 핵심 실행 프리미티브입니다. "에이전트를 깨워서, 컨텍스트를 주고, 일을 시키고, 결과를 수거하는" 전체 사이클을 의미합니다:

이 흐름에서 heartbeat.ts가 3000+ LOC인 이유가 드러납니다. 단순 프로세스 실행이 아니라, 워크스페이스 격리 → 컨텍스트 주입 → 실시간 스트리밍 → 비용 수거 → 예산 판정 → 정리까지의 전체 수명 주기를 하나의 트랜잭션으로 관리하기 때문입니다.
4.3 claude_local 설정 예시
{ "adapterType": "claude_local", "adapterConfig": { "model": "claude-opus-4-6", "effort": "high", "chrome": true, "cwd": "/path/to/workspace", "instructionsFilePath": "/path/to/instructions.md", "env": { "ANTHROPIC_API_KEY": "sk-..." }, "workspaceStrategy": { "type": "git_worktree", "baseRef": "main" }, "timeoutSec": 300, "graceSec": 10 } }workspaceStrategy가 중요합니다.git_worktree전략은 에이전트마다 독립적인 worktree를 생성하여 파일 충돌 없이 동시 작업을 가능하게 합니다.graceSec은 타임아웃 후 graceful shutdown까지 대기하는 시간으로, 에이전트가 커밋을 완료할 여유를 줍니다.
5. 예산 및 비용 추적 — 에이전트 자율성의 안전장치
에이전트 자율성이 높아질수록 비용 폭주 리스크도 비례합니다. GPT-5.2-Codex 기준 1시간 에이전트 세션이 $5-15를 소비하는 환경에서, 20개 에이전트가 24시간 돌면 하루 $2,400-$7,200입니다. 예산 없이 운영하면, 한 달 후 청구서를 보고 놀라게 됩니다.
5.1 예산 모델

Hard Stop:
agent.budget_monthly_cents를 초과하면, 해당 에이전트는 즉시 pause 상태로 전환됩니다. 현재 실행 중인 하트비트가 있더라도 다음 하트비트부터 차단됩니다. Board가 수동으로 해제하거나 다음 달 1일에 리셋될 때까지 에이전트는 동작하지 않습니다.5.2 비용 귀속 (Cost Attribution)
모든 cost_event는 다중 차원으로 귀속됩니다:
cost_event ├── agent_id — 누가 발생시켰는가 ├── issue_id — 어떤 태스크를 위해 ├── project_id — 어떤 프로젝트에서 ├── goal_id — 어떤 목표를 위해 └── billing_code — 커스텀 코드 (교차 팀 귀속)이 다차원 귀속 덕분에 "Frontend 프로젝트에 이번 달 얼마를 썼는가", "Q2 목표 대비 비용 효율은 어떤가" 같은 질문에 쿼리 하나로 답할 수 있습니다. 전통적 클라우드 비용 관리(AWS Cost Explorer, GCP Billing)의 태그 기반 귀속과 동일한 패턴이지만, AI 에이전트 비용에 특화되어 있습니다.
6. 거버넌스 및 승인 — 인간이 루프에 남는 방법
자율 에이전트에게 모든 것을 맡기면, 에이전트가 "새 에이전트를 채용하겠다", "전략을 바꾸겠다"는 결정을 내릴 수 있습니다. 이 결정들은 비가역적이고 비용이 높으므로 인간 승인이 필수입니다. Paperclip은 이를 Approval Gate로 구현합니다.
6.1 승인 흐름

승인 유형 트리거 승인자 예시 Hire Agent 에이전트가 신규 채용 요청 Board "QA 전담 에이전트 필요" CEO Strategy CEO가 전략 분해 제안 Board "Q2 목표를 3개 프로젝트로 분해" 6.2 계획된 거버넌스 확장 (Post-V1)
현재는 Board가 모든 승인을 직접 처리하지만, Post-V1에서는 위임 권한 모델이 계획되어 있습니다:
- 채용 예산 (월 $X 이내 자동 승인)
- 멀티 보드 거버넌스 (여러 인간 운영자)
- CEO에게 한도 내 자율 채용 권한 위임
7. 플러그인 시스템
Paperclip의 플러그인은 외부 시스템과의 양방향 브리지입니다. Linear에서 이슈가 생기면 Paperclip 태스크로 동기화하고, Paperclip에서 태스크가 완료되면 Slack에 알림을 보내는 식입니다.
7.1 아키텍처

Host-Worker 모델: 플러그인은 메인 서버와 격리된 Worker 스레드에서 실행됩니다.
통신은 양방향 JSON-RPC로, 플러그인이 크래시해도 메인 서버에 영향을 주지 않습니다.
7.2 플러그인 기능 매트릭스
기능 용도 예시 Events 시스템 이벤트에 반응 issue.created→ Linear 티켓 생성Jobs 비동기 핸들러 등록 전체 데이터 동기화 Webhooks 인바운드 POST 수신 Linear → Paperclip 이슈 동기화 State 회사별 영속 K-V 스토어 마지막 동기화 timestamp Secrets 회사 시크릿에서 API 키 해석 Linear API 토큰 Data 커스텀 데이터 등록 (UI 표시용) 동기화 상태 뱃지 UI 커스텀 사이드패널/설정 페이지 렌더링 플러그인 설정 화면 7.3 플러그인 정의 예시
import { definePlugin } from "@paperclipai/plugin-sdk"; export default definePlugin({ async setup(ctx) { ctx.events.on("issue.created", async (event) => { const config = await ctx.config.get(); await ctx.http.fetch("https://api.linear.app/...", { headers: { Authorization: `Bearer ${await ctx.secrets.resolve(config.apiKeyRef)}` }, body: JSON.stringify({ title: event.payload.title }), }); }); ctx.jobs.register("full-sync", async (job) => { // 전체 동기화 로직 }); }, async onHealth() { return { status: "ok", message: "Connected to Linear" }; }, });
8. UI 대시보드
React 19 기반 SPA로, 43개 페이지로 구성되어 있습니다. UI의 설계 철학은 "AI 회사의 경영진 대시보드"입니다. 실시간 KPI, 조직도, 비용 추세, 승인 큐까지 — Board(인간 운영자)가 한 화면에서 전체 조직 상태를 파악하도록 설계되었습니다.
8.1 주요 페이지
페이지 기능 비유 Dashboard 실시간 KPI (에이전트 수, 태스크, 비용, 승인 대기) CEO 대시보드 Inbox 칸반 스타일 태스크 보드 + 필터링 Jira/Linear 보드 Agents 조직 디렉토리, 채용 인터페이스 HR 시스템 Agent Detail 개별 에이전트 설정, 상태, 로그, 하트비트 이력 직원 프로필 OrgChart SVG 조직도 (드릴다운) 조직도 Costs 지출 대시보드, 추세 차트, 프로젝션 CFO 보고서 Approvals 거버넌스 큐 (채용/전략 요청) 이사회 안건 Company Skills 스킬 매니페스트 편집기 + 주입 미리보기 사내 교육 자료 Plugins 플러그인 관리, 설치/제거 IT 관리 Settings 회사 브랜딩, 배포 모드, 시크릿 관리자 콘솔 8.2 실시간 업데이트
WebSocket으로 라이브 스트리밍합니다:
- 에이전트 상태 변경 (idle → running → done)
- 하트비트 로그 스트리밍 (터미널 출력 그대로)
- 비용 이벤트 수집 (토큰 단위 실시간)
- 승인 결과 전달
9. CLI
paperclipai커맨드라인 인터페이스입니다. UI를 열지 않고도 에이전트 운영의 핵심 작업을 수행할 수 있습니다.9.1 주요 명령
명령 기능 용도 onboard인터랙티브 초기 설정 최초 1회 doctor진단 체크 + 자동 수리 문제 해결 runbootstrap + doctor + 서버 시작 일상 실행 configure설정 섹션별 업데이트 db, storage, secrets 등 heartbeat run수동 에이전트 하트비트 트리거 + 로그 스트리밍 디버깅, 테스트 db:backup일회성 DB 백업 안전망 company *회사 CRUD 자동화 agent *에이전트 CRUD CI/CD 연동 issue *이슈 CRUD 외부 트리거
10. 배포 모델
10.1 3가지 모드
Paperclip은 보안 요구 수준에 따라 3단계 배포 모드를 제공합니다. Local Trusted에서 시작해서, 필요에 따라 Authenticated로 전환하는 점진적 경로입니다.

10.2 Docker
docker compose up # PostgreSQL 17 + Paperclip 서버이미지에는 Node.js LTS, Claude Code CLI, Codex CLI, OpenCode CLI, Embedded PostgreSQL이 포함되어 있습니다. 볼륨은
/paperclip이며, 영속 데이터를 저장합니다.
11. 기술 스택 정리
11.1 Backend
레이어 기술 선택 이유 Runtime Node.js 20+, TypeScript, ESM 에이전트 어댑터가 CLI 프로세스 관리에 적합 Framework Express 5.1 안정성, 생태계 Database PostgreSQL 17 (Drizzle 0.38) 타입 안전 ORM, 복잡한 관계 모델링 Embedded DB PGlite 18.1-beta 제로 설정 로컬 개발 Auth Better Auth 1.4 세션 기반, 간결한 API Logging Pino 9.6 구조화된 JSON, 고성능 Storage Local disk / S3 점진적 확장 경로 Realtime WebSocket (ws 8.19) 라이브 로그 스트리밍 11.2 Frontend
레이어 기술 선택 이유 Framework React 19 컴포넌트 생태계 Build Vite 6.1 빠른 HMR State TanStack Query 5.90 서버 상태 캐싱·무효화 Styling Tailwind CSS 4.0 유틸리티 퍼스트, 디자인 시스템 일관성 Components Radix UI, Lucide WCAG 접근성 Rich Text MDXEditor 3.52 마크다운 편집 (태스크 문서) Diagrams Mermaid 11.12 조직도 시각화
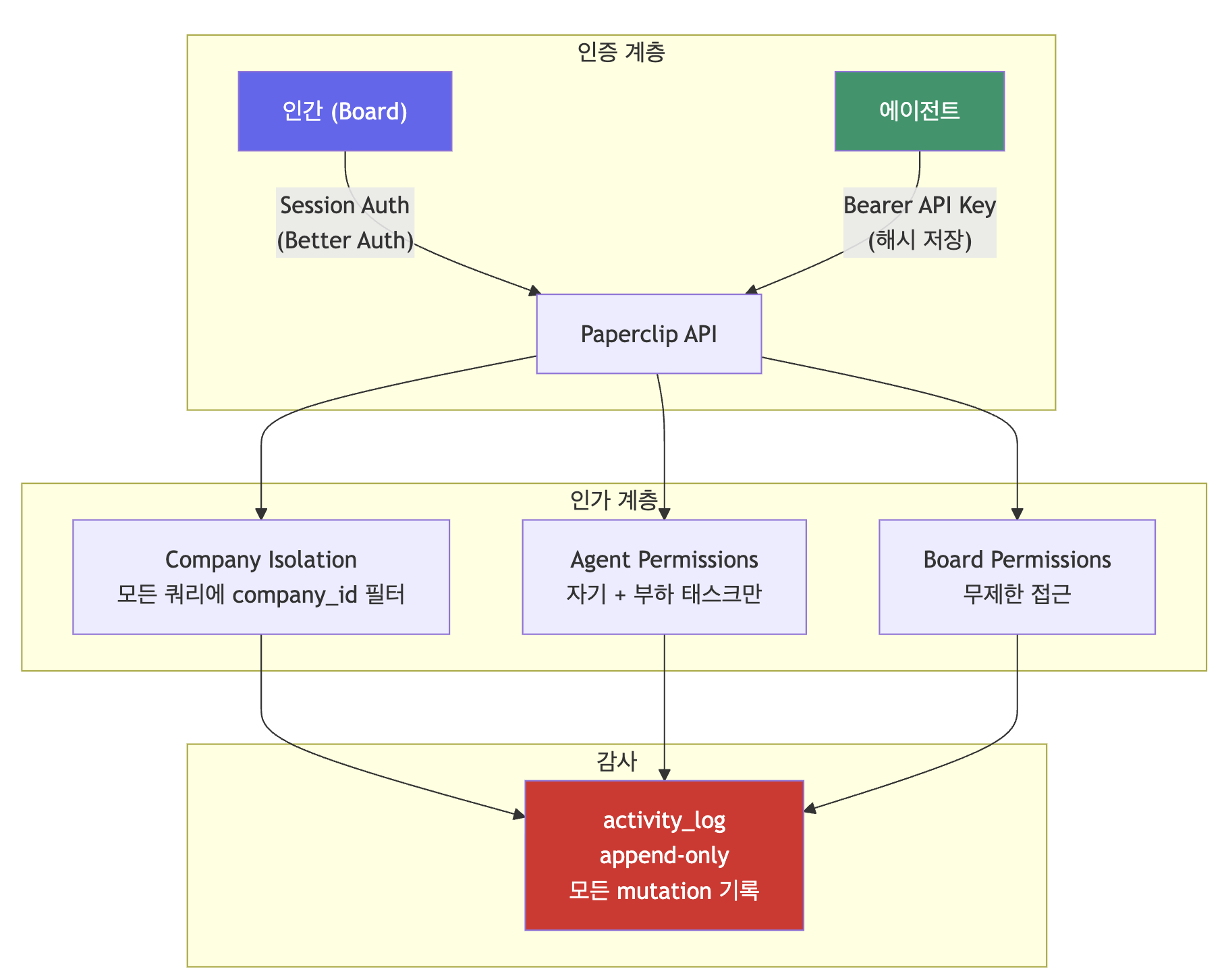
12. 보안
12.1 인증·인가

12.2 시크릿 관리
- Local Encrypted:
~/.paperclip/instances/default/secrets/master.key기반 암호화 - Redaction: 로그/내보내기에서 민감 값을 자동으로 마스킹합니다
- Secret Versions: 불변 이력 + 버전 관리. 키 로테이션 시 이전 버전이 보존됩니다
13. 하네스 프레임워크 관점 분석
Paperclip을 6요소 하네스 프레임워크로 매핑하면 다음과 같습니다:

포지셔닝: Paperclip은 메타-하네스(Meta-Harness) 계층에 해당합니다. 개별 에이전트의 하네스(Claude Code의 CLAUDE.md, Codex의 프롬프트 등)를 감싸는 조직 수준의 오케스트레이션 하네스입니다. 이것은 3중 하네스 구조의 2층에 해당합니다:
계층 역할 예시 1차 (Agent Harness) 개별 에이전트의 행동 제약·유도 CLAUDE.md, .cursorrules, 프롬프트 2차 (Meta-Harness) 조직 수준 오케스트레이션 Paperclip: Skills, Budget, Approvals 3차 (Human Override) 최종 인간 감독 Board UI, 승인 게이트
14. 경쟁 및 비교
14.1 포지셔닝 맵

Paperclip은 다른 도구들과 경쟁하지 않고 그 위에 올라탑니다.
Claude Code, Codex, Gemini 등이 "직원"이라면, Paperclip은 직원들이 소속된 "회사"입니다.
14.2 차별점 요약
차원 Paperclip 대안 범위 전체 회사 (조직도 + 예산 + 거버넌스) 단일 에이전트 또는 워크플로우 실행 BYOA (어떤 런타임이든 어댑터로 연결) 프레임워크 특정 거버넌스 Board 승인 게이트, 예산 hard-stop 없거나 기본적 멀티 테넌시 단일 배포, 격리된 회사들 인스턴스당 하나 이식성 회사 템플릿 내보내기/가져오기/포크 없음
15. 성능 특성
항목 수치 비고 동시 하트비트 기본 1, 최대 10 서버 인스턴스당, 설정 가능 API 응답 50-200ms PostgreSQL 인덱스 쿼리 하트비트 실행 5-30분 어댑터 의존 (Claude Code 기준) 실시간 로그 지연 <1초 WebSocket 전파 DB 크기 100MB-1GB cost_event 볼륨에 비례 비용 이벤트 벌크 요청당 최대 1,000건 배치 인제스트
16. V1 제한사항
- 단일 부모 보고 라인만 지원합니다 (매트릭스 조직 미지원)
- 월간 예산 윈도우만 지원합니다 (커스텀 기간 불가)
- Board는 단일 인간 운영자로 제한됩니다 (멀티 유저 계획 중)
- 실패 시 자동 재배정이 없습니다
- 플러그인은 별도 프로세스에서 실행됩니다 (인라인 실행 불가)
- 최대 동시 에이전트 실행은 10개입니다
17. 로드맵
현재 출시 (V1)
- 멀티 회사 지원
- 조직도 + 역할 계층
- 계층적 목표 → 프로젝트 → 태스크
- Atomic 태스크 checkout
- 하트비트 스케줄링
- 예산 강제 + 비용 추적
- 거버넌스 승인 (채용, 전략)
- 플러그인 시스템
- 회사 이식성 (내보내기/가져오기)
- 스킬 주입
- 실행 워크스페이스 (worktree, Docker)
- 루틴 스케줄링
- 7종 어댑터
계획 중 (Post-V1)
- Artifacts & Deployments — 산출물 버전 관리, 프리뷰 링크
- CEO Chat — Board 대화형 인터페이스
- MAXIMIZER MODE — 하트비트 스케줄 없는 연속 에이전트 자율 운영
- 멀티 유저 Board — 역할 기반 접근 제어
- Cloud/Sandbox Agents — e2b, Cursor, 관리형 컴퓨트
- ClipHub/ClipMart — 회사 템플릿 마켓플레이스
- Desktop App — 네이티브 macOS/Windows/Linux
18. 시사점
18.1 에이전트 조율 문제의 현실화
2026년 4월 기준, AI 에이전트를 "쓰는" 단계를 넘어 "관리하는" 단계로 진입했습니다. Paperclip은 이 전환의 초기 신호입니다. 개별 에이전트의 능력이 아무리 높아도, 10-20개가 동시에 다른 방향으로 달리면 가치가 상쇄됩니다. 개별 에이전트의 IQ보다, 조직의 EQ가 병목이 되는 시점에 도달한 것입니다.
18.2 메타-하네스 계층의 출현
Paperclip의 존재는 하네스 위의 하네스 패턴이 실제로 필요하다는 증거입니다. Claude Code의 CLAUDE.md가 1차 하네스, Paperclip의 Company Skills + Budget Gates가 2차 하네스, 인간 Board가 3차 하네스입니다.

이 구조에서 각 계층은 하위 계층이 감당하지 못하는 실패 모드를 커버합니다. 1차 하네스(CLAUDE.md)가 "이 파일을 지우지 마라"를 제어하고, 2차 하네스(Paperclip)가 "이 에이전트가 월 $3,000 이상 쓰지 못하게 하라"를 제어하고, 3차 하네스(Board)가 "이 전략이 맞는가"를 판단합니다. 스위스 치즈 모델과 동일한 원리입니다.
18.3 BYOA의 전략적 의미
특정 에이전트에 종속하지 않는 BYOA 접근은 어댑터 교체 비용을 0에 수렴시킵니다. Claude가 비싸지면 Gemini로, Codex가 느리면 OpenCode로 — 조직 구조와 태스크 히스토리는 그대로 유지하면서 실행 엔진만 교체할 수 있습니다. 이는 2024-2025년의 "모델 가격 전쟁"이 가르쳐 준 교훈입니다: 특정 모델에 올인하면, 가격 인하나 경쟁 모델 출현 시 조직 전체가 리스크에 노출됩니다. Paperclip의 어댑터 레이어는 이 리스크를 구조적으로 해지합니다.
18.4 예산 거버넌스의 필수성
에이전트 자율성이 높아질수록 비용 폭주 리스크도 비례합니다. Paperclip의 agent-level hard-stop 모델은 최소한의 안전장치입니다. 그러나 현재 모델은 월간 고정 한도라는 단순한 접근이며, 향후에는 다음이 필요할 것입니다:
- 시간대별 동적 한도 (업무 시간에는 높게, 야간에는 낮게)
- 태스크 복잡도 기반 예산 (간단한 버그 수정 vs 아키텍처 리팩터링)
- ROI 기반 자동 조정 (높은 가치를 만드는 에이전트에게 자동으로 예산 증액)
18.5 Kubernetes와의 구조적 유사성
Paperclip의 아키텍처를 Kubernetes와 비교하면, 설계 의도가 더 명확해집니다:
K8s 개념 Paperclip 대응 역할 Control Plane Paperclip Server 오케스트레이션 kubelet Agent Adapter 실행 위임 Pod Heartbeat Run 실행 단위 CRI Adapter Protocol 런타임 추상화 Namespace Company 리소스 격리 ResourceQuota Budget 리소스 제한 RBAC Approvals + Permissions 접근 제어 etcd PostgreSQL 상태 저장소 K8s가 "컨테이너를 직접 실행하지 않고 관리만 한다"는 통찰에서 시작했듯, Paperclip은 "에이전트를 직접 실행하지 않고 관리만 한다"는 통찰에서 시작합니다. 인프라 오케스트레이션의 패턴이 에이전트 오케스트레이션으로 이식된 사례입니다.
'Harness > research' 카테고리의 다른 글
RAPTOR Hierarchical Indexing: "공통 패턴이 뭐야?"에 답하려면 트리가 필요합니다 (0) 2026.04.06 Semantic Retrieval Layer: substring match를 벡터 유사도로 교체한다면 (0) 2026.04.06 Mem0: 꺼진 RAG도 다시 보자 (0) 2026.03.25 GPT-5.3-Codex-Spark: 하드웨어 코어부터 Distillation 파이프라인까지 (0) 2026.03.24 프론티어는 왜 동기 루프를 선택하는가: Claude Code, Codex, autoresearch의 설계 근거 (0) 2026.03.24